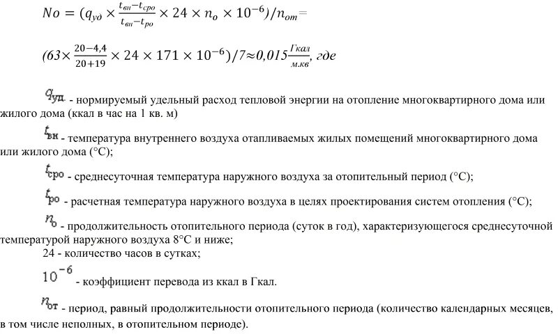
Расход отопления на 1 кв м