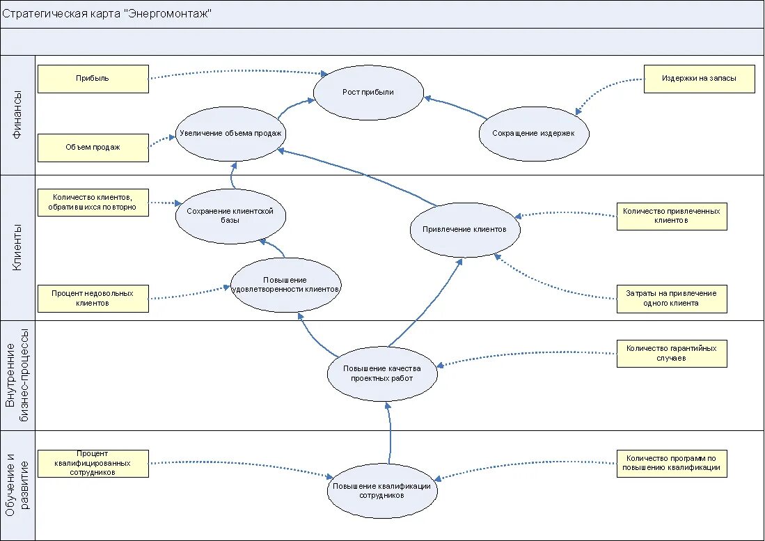
Разработка стратегической карты