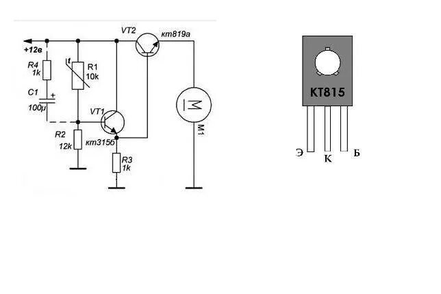
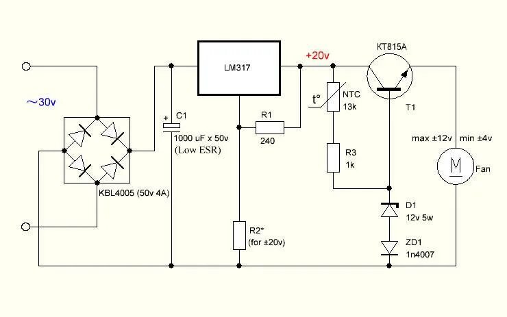
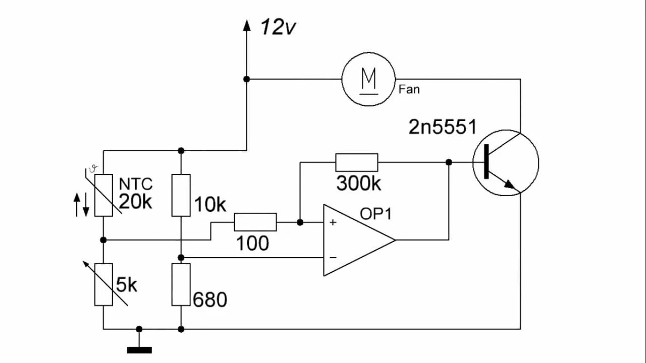
Регулировка оборотов вентилятора