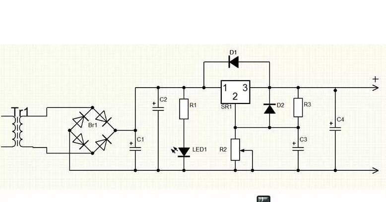
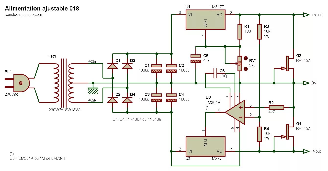
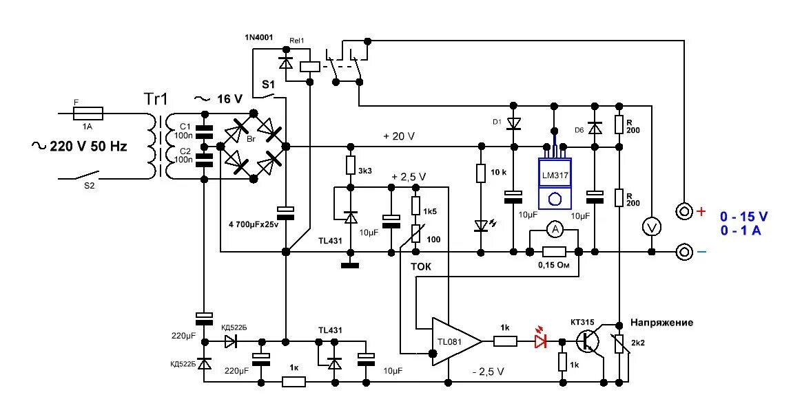
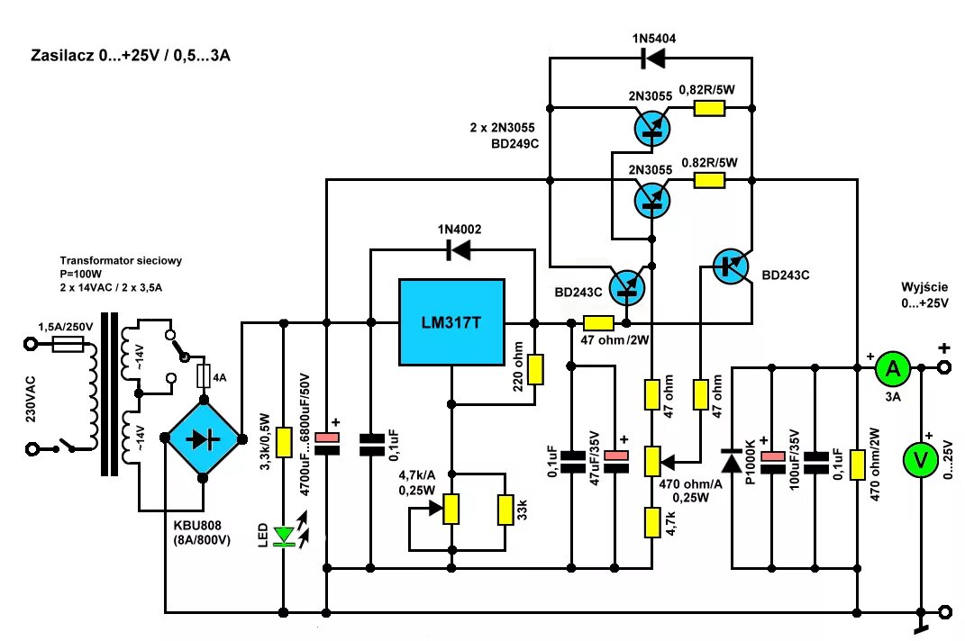
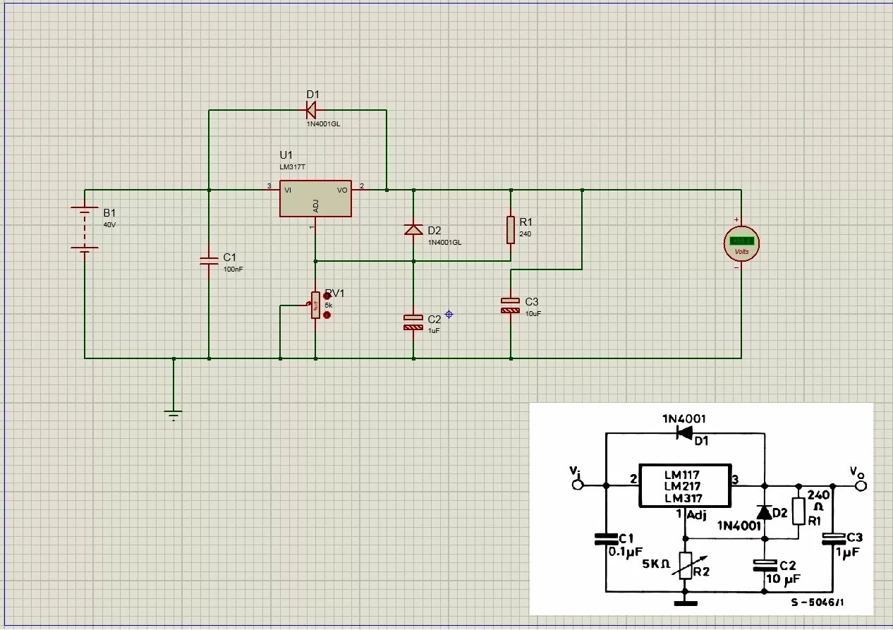
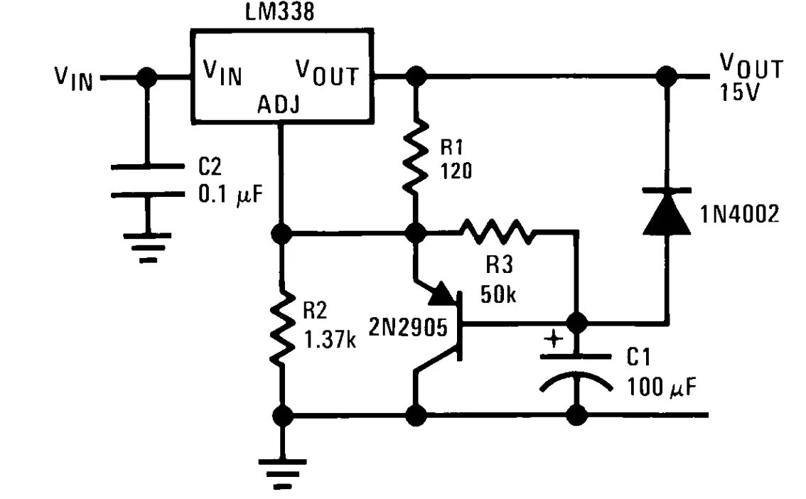
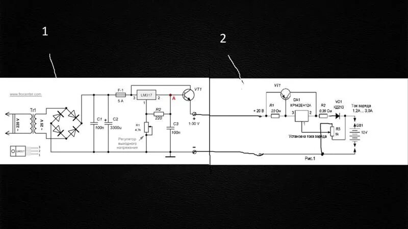
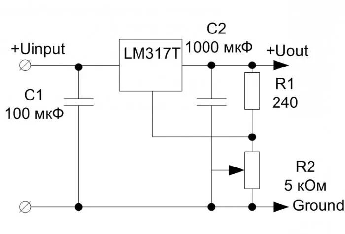
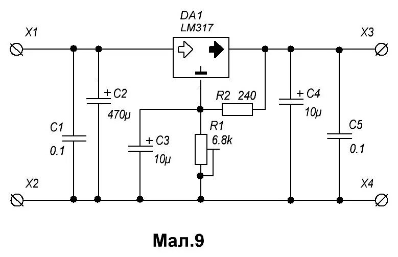
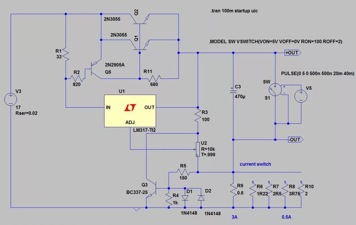
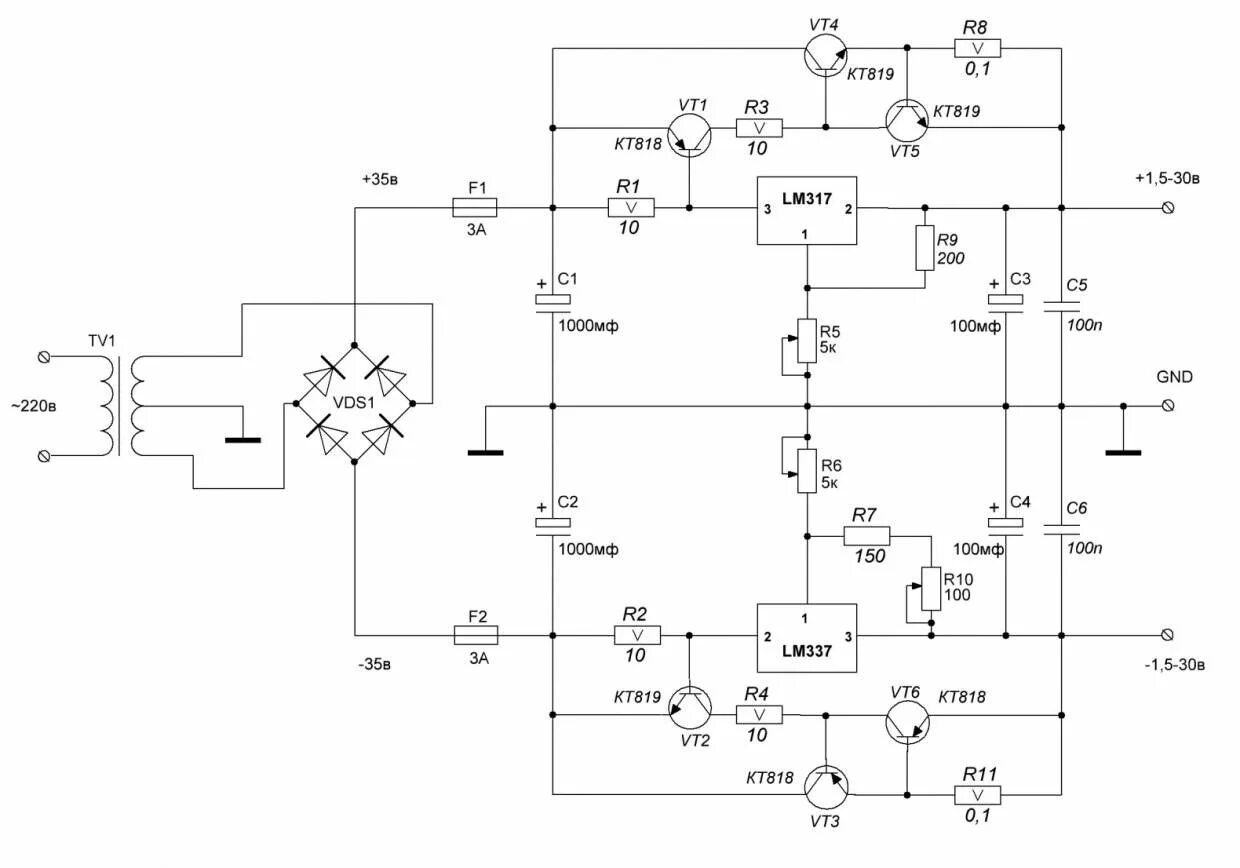
Регулируемый блок питания на lm317