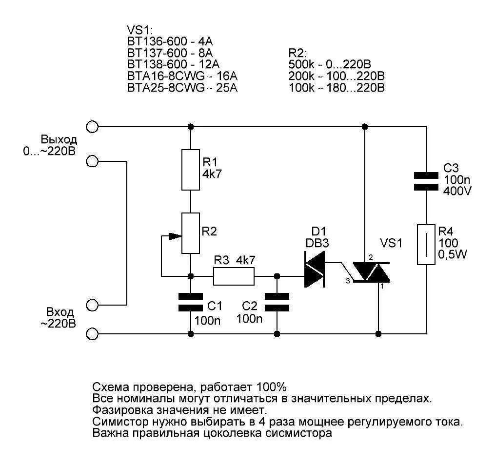
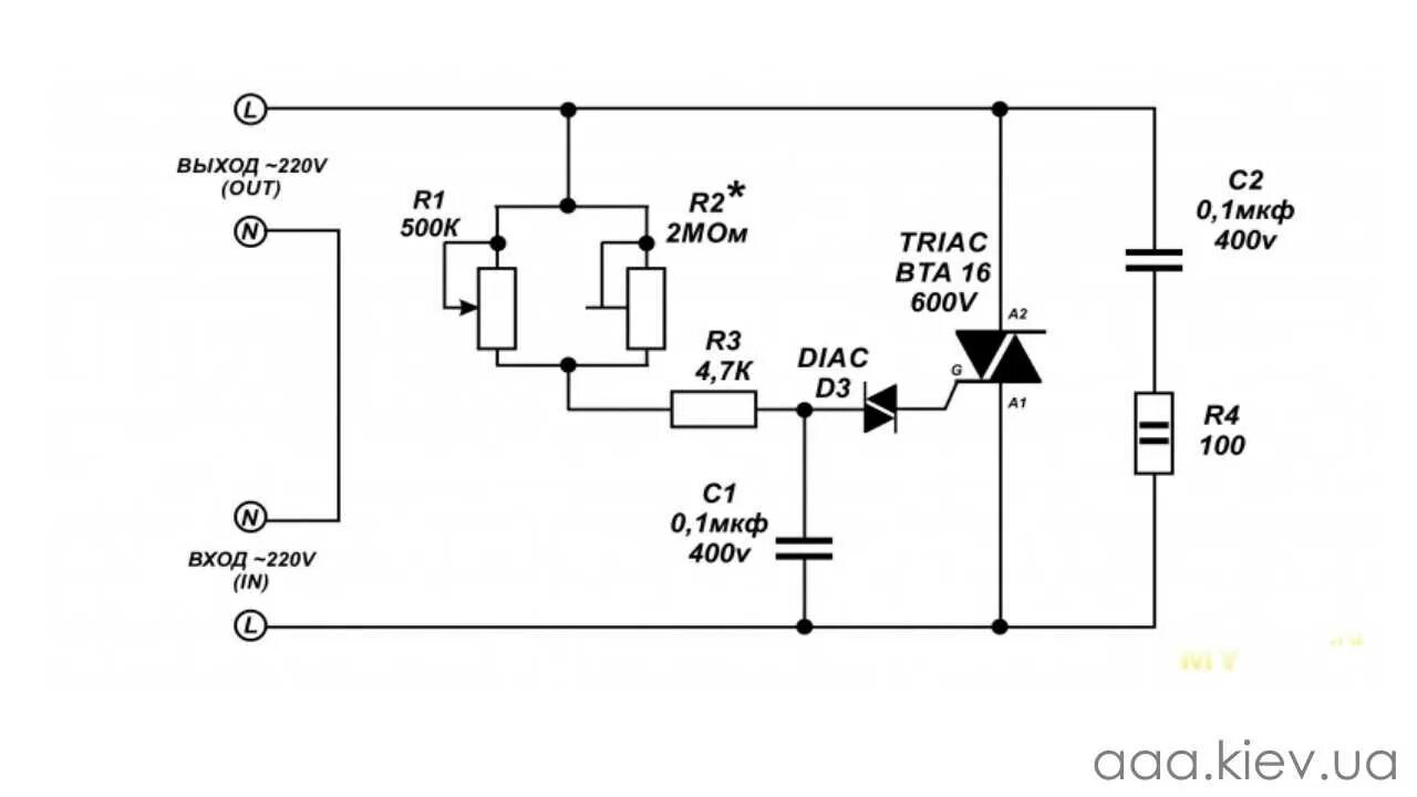
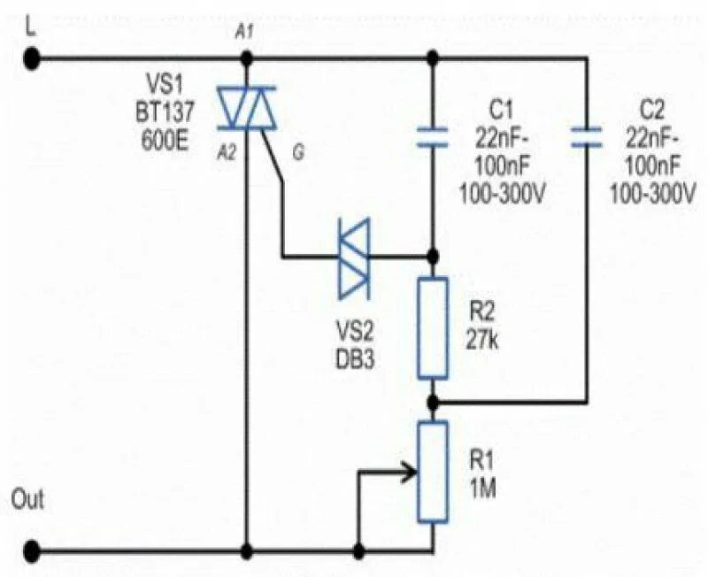
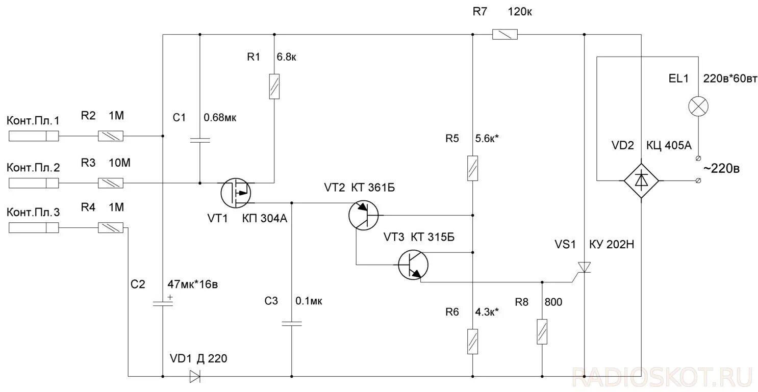
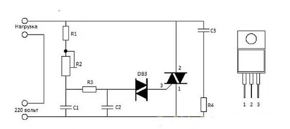
Регулятор оборотов на симисторе схема