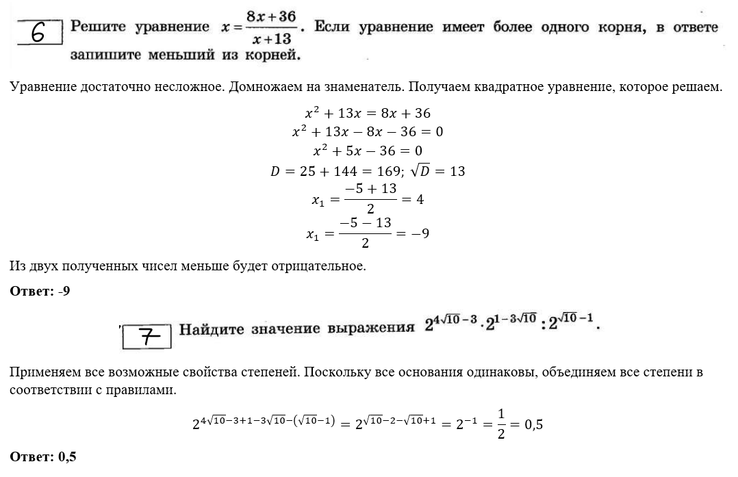
Решение 23 варианта егэ по математике ященко