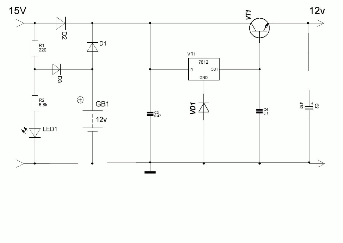
Резервное питание 12 вольт