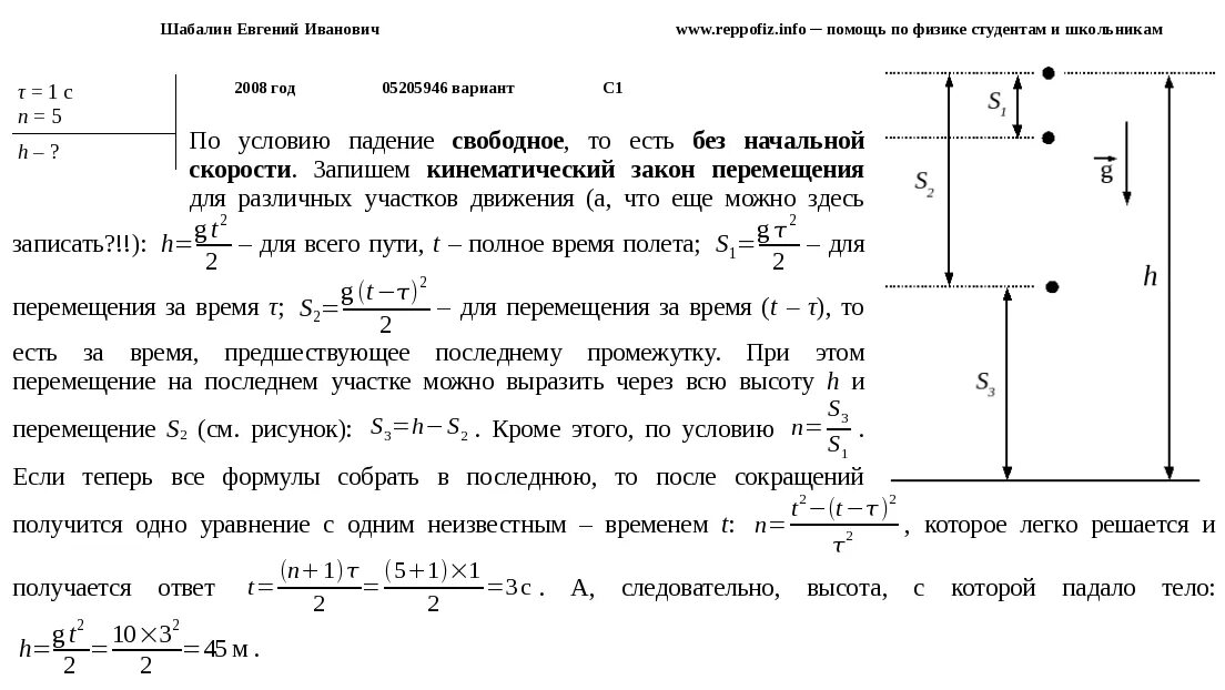
С какой высоты свободно упал