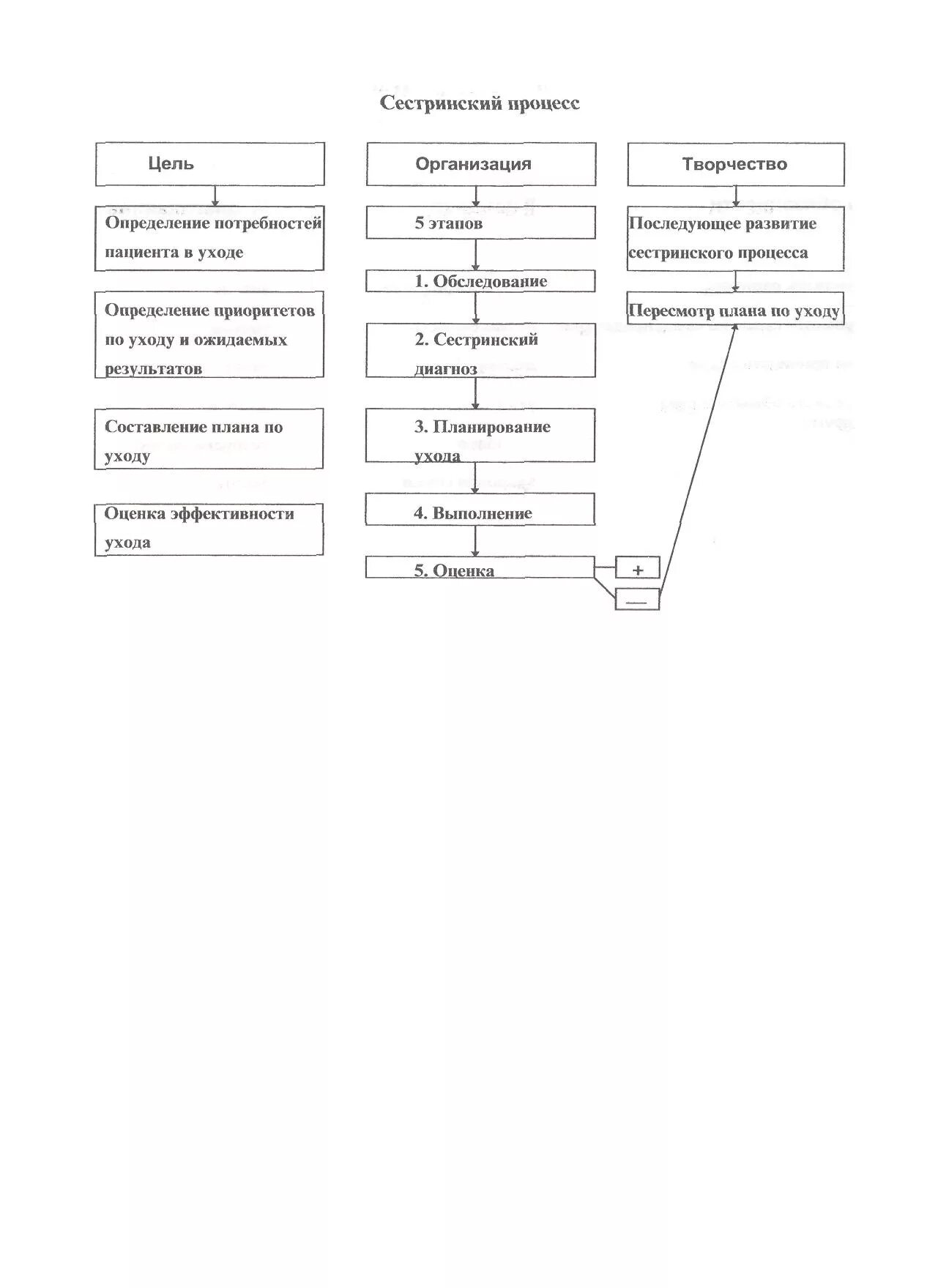
Сестринский процесс метод организации оказания