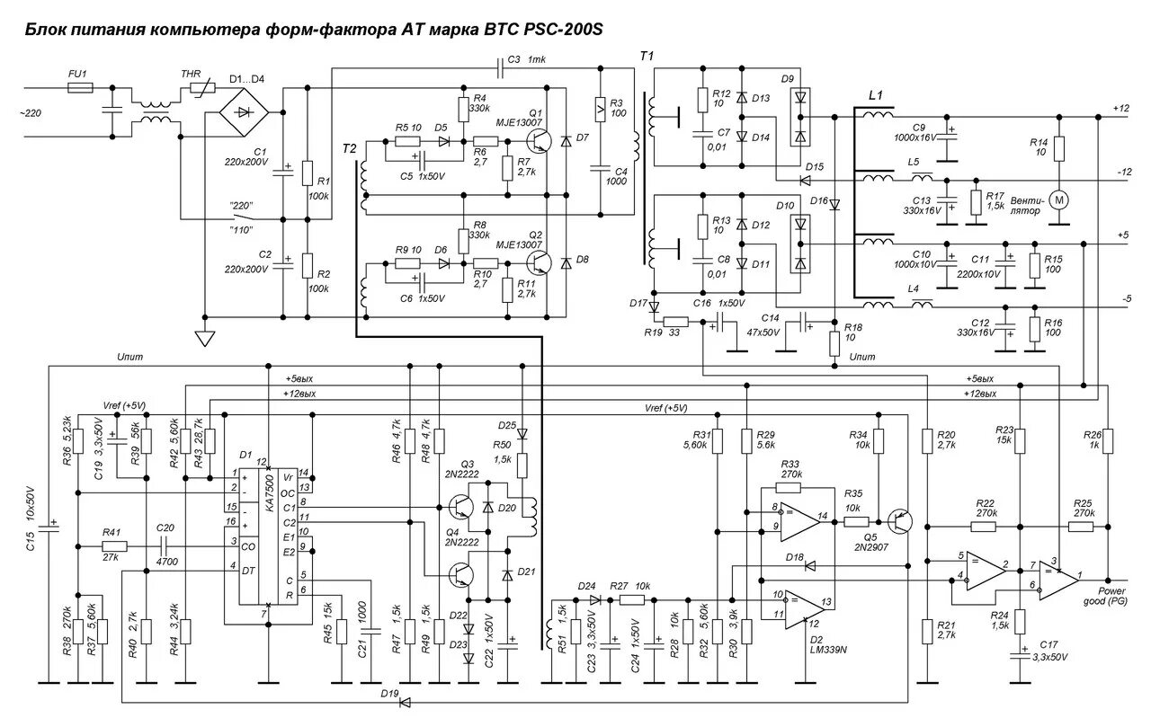
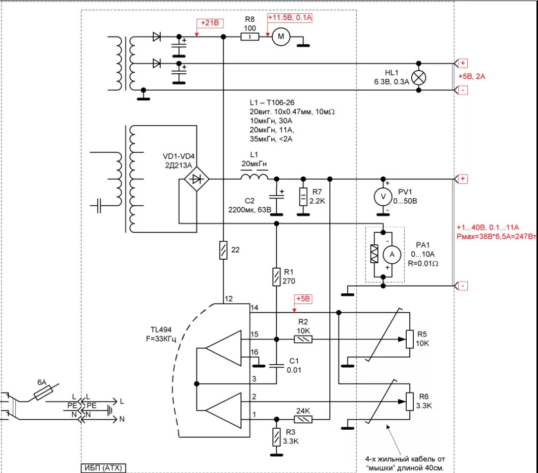
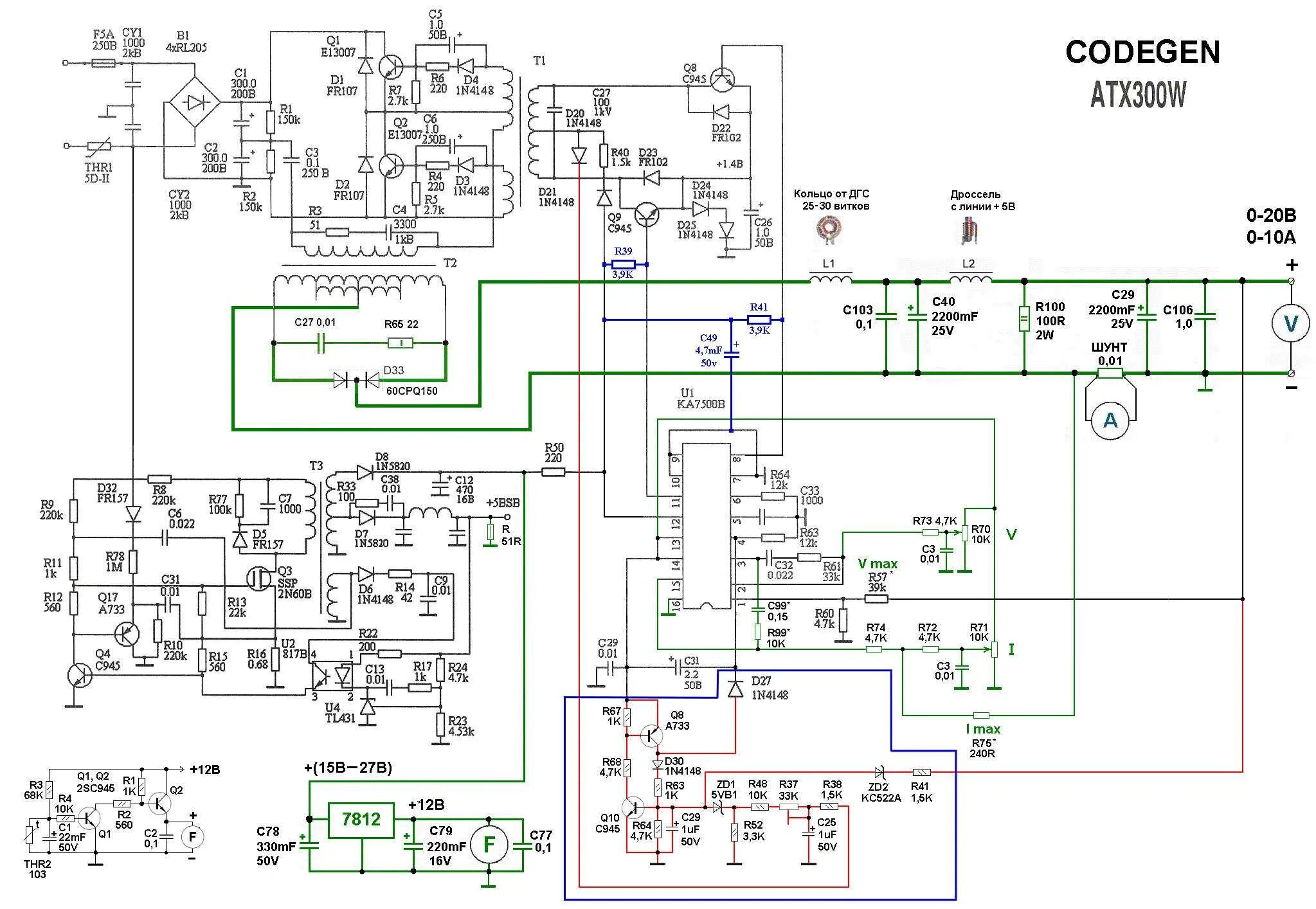
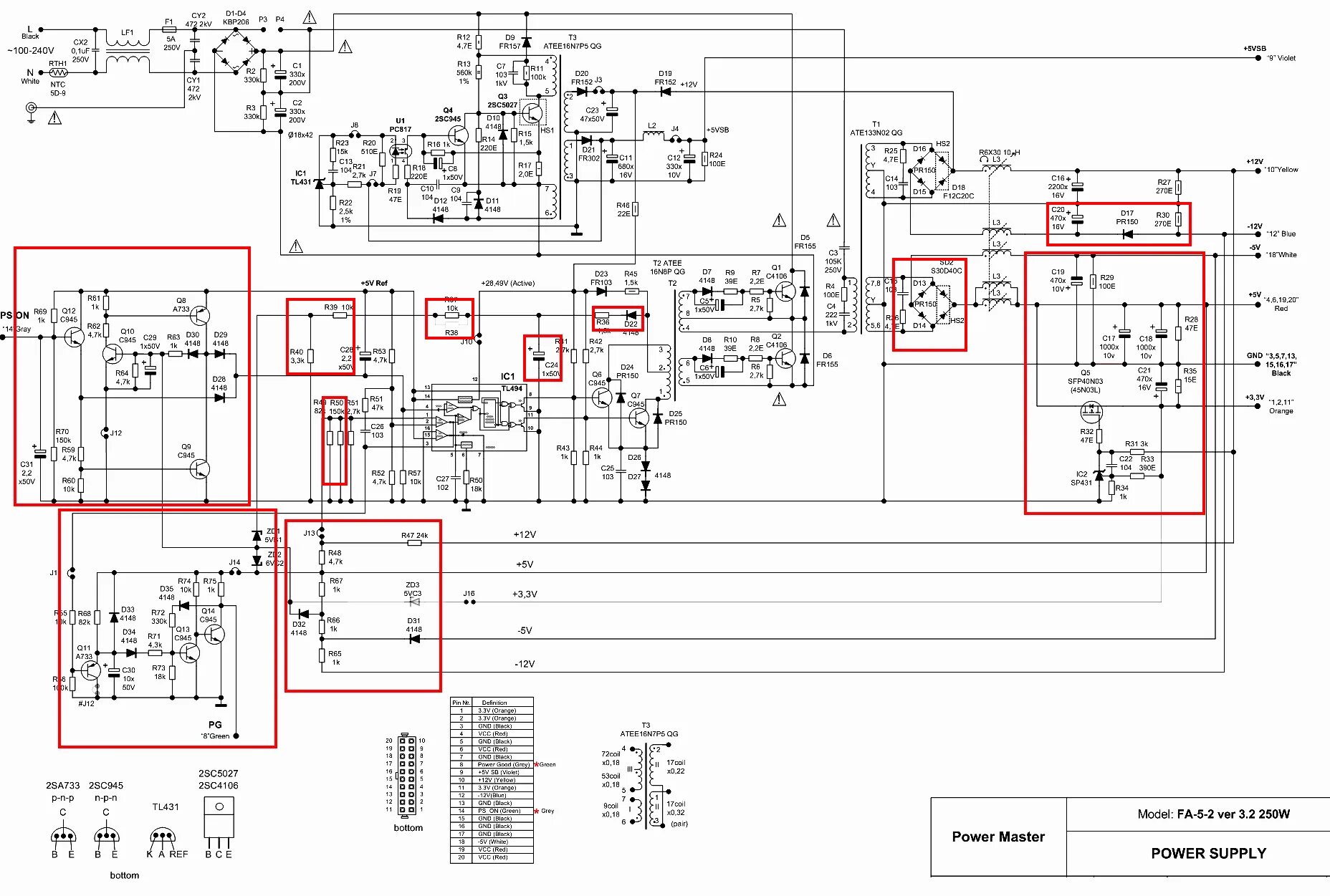
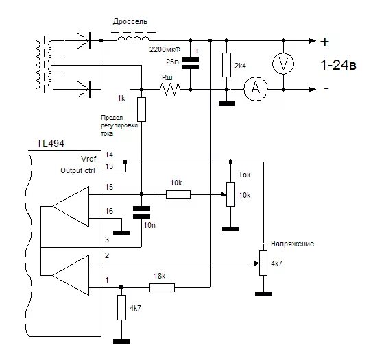
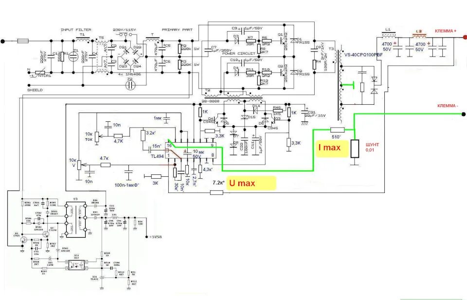
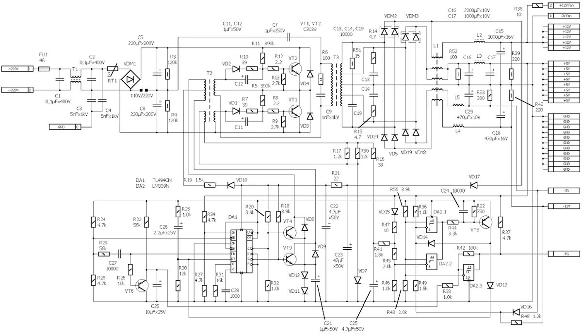
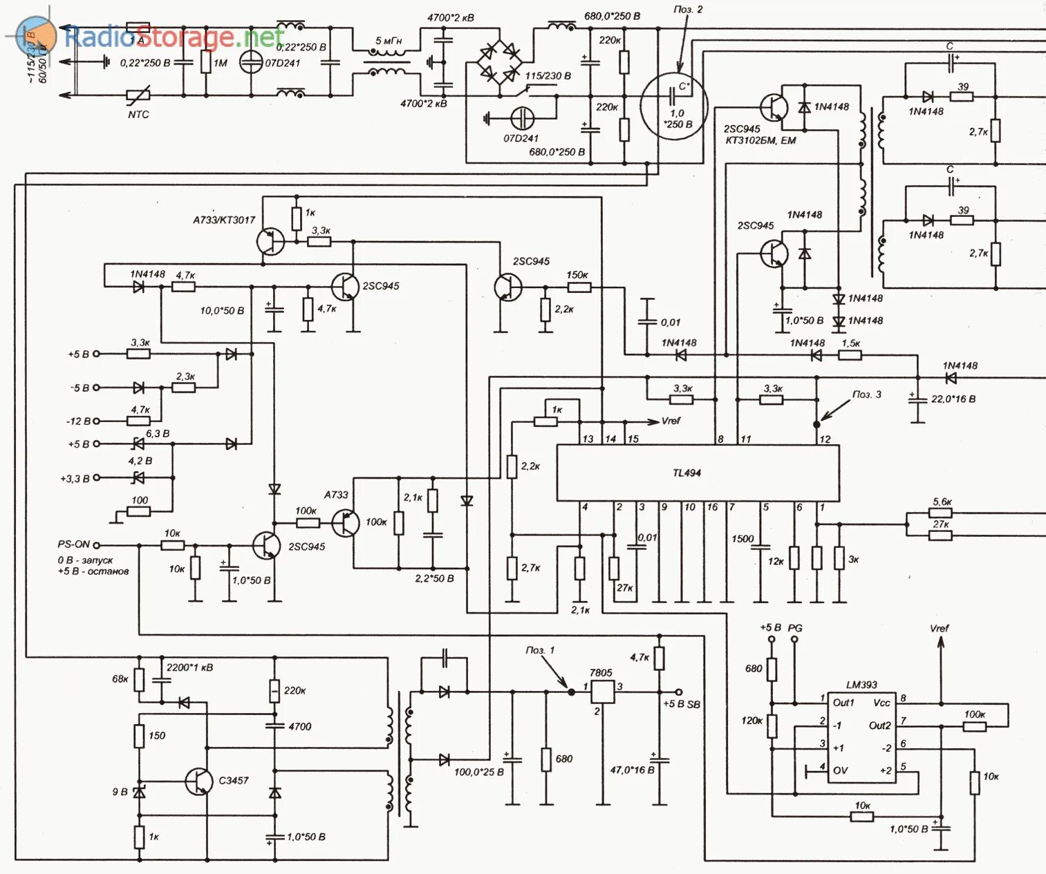
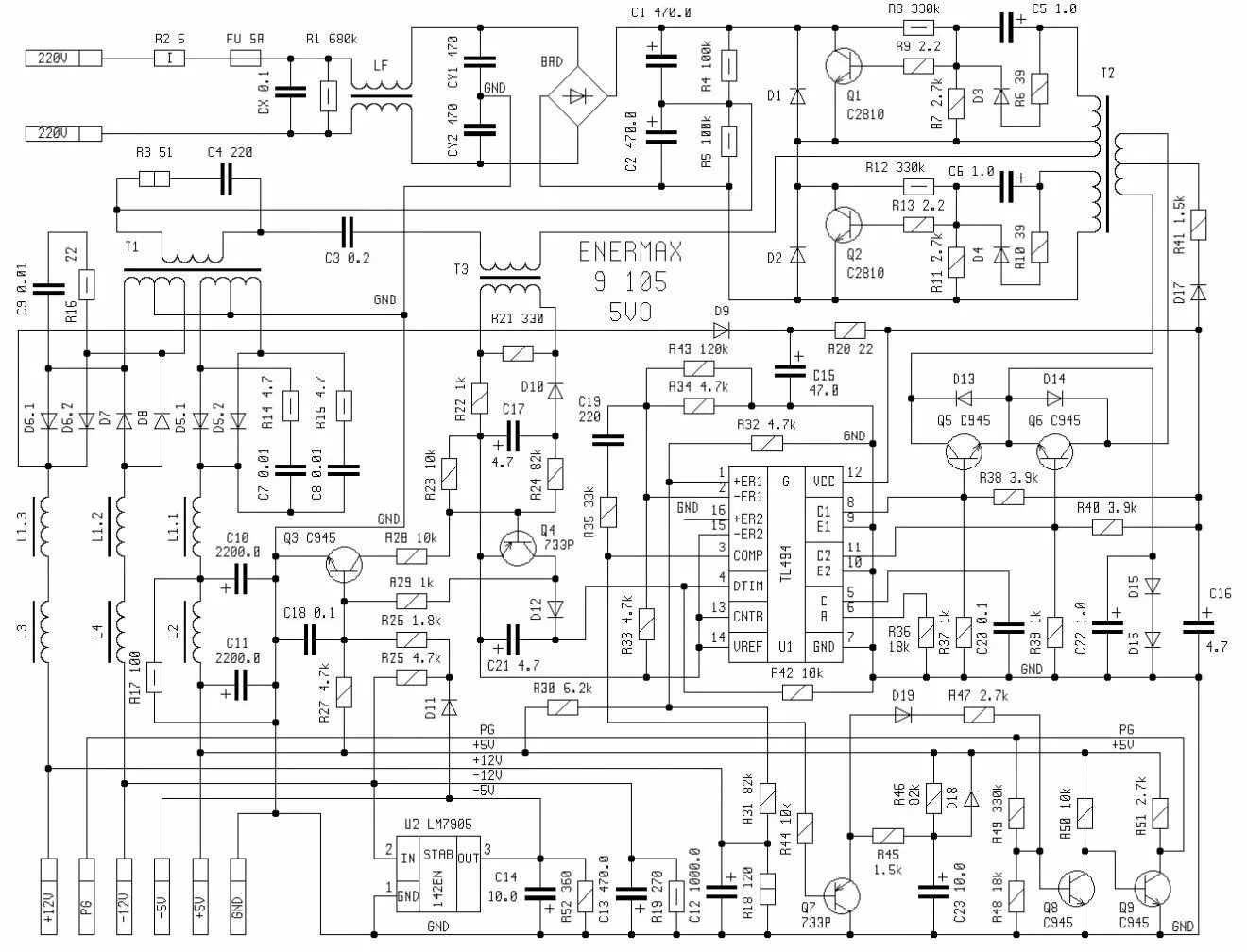
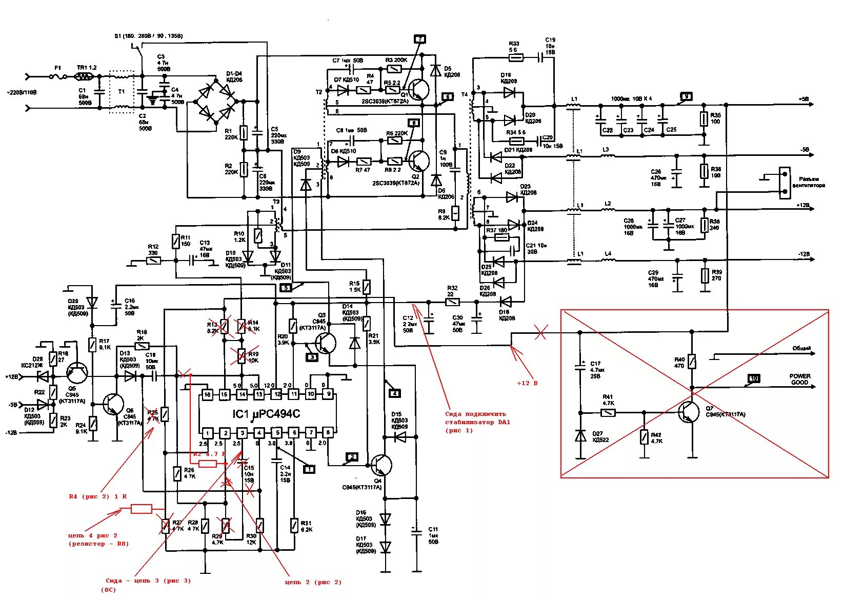
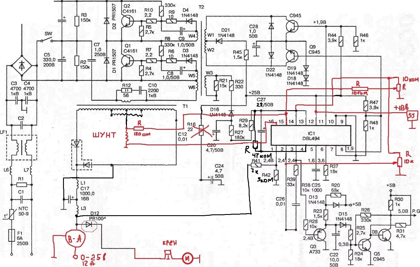
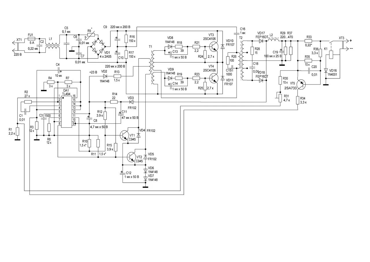
Схема блока ат