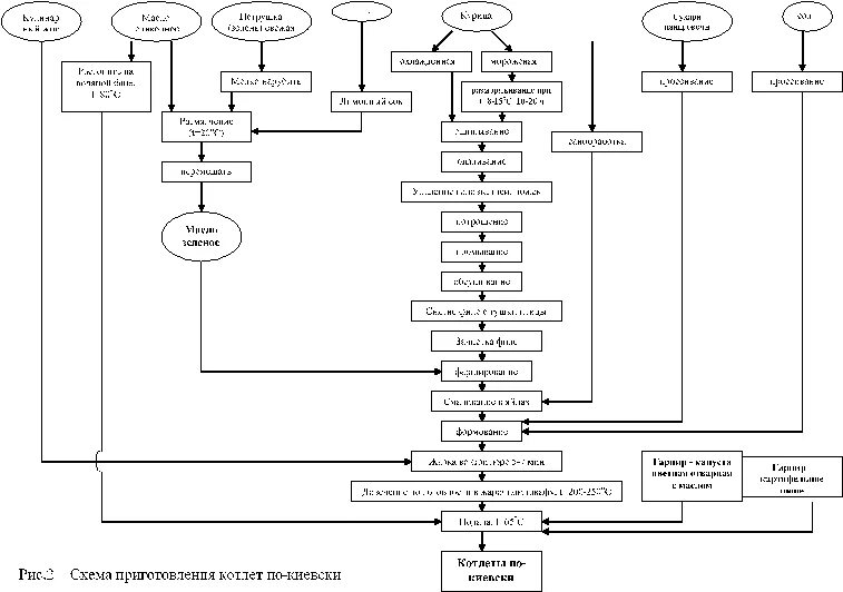
Схема приготовления зразы