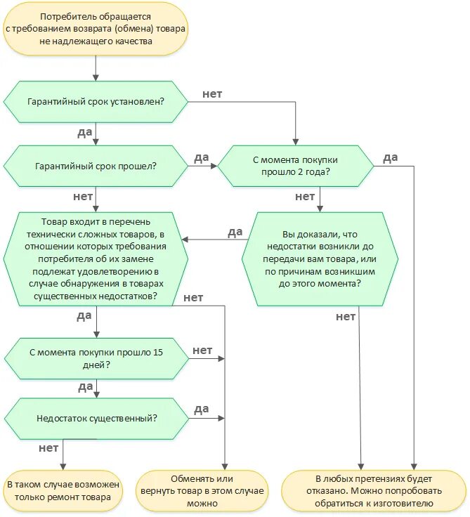
Схема работы продавца