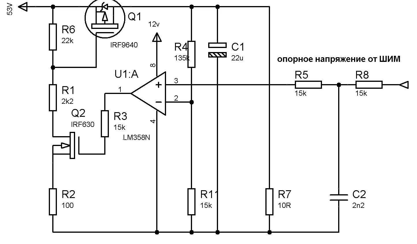
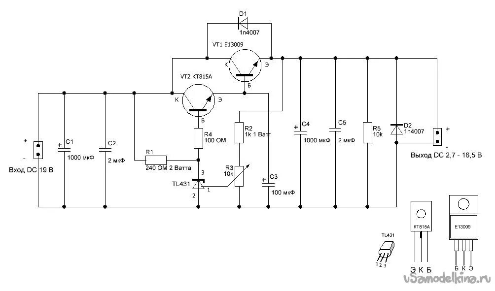
Схема регулятора питания