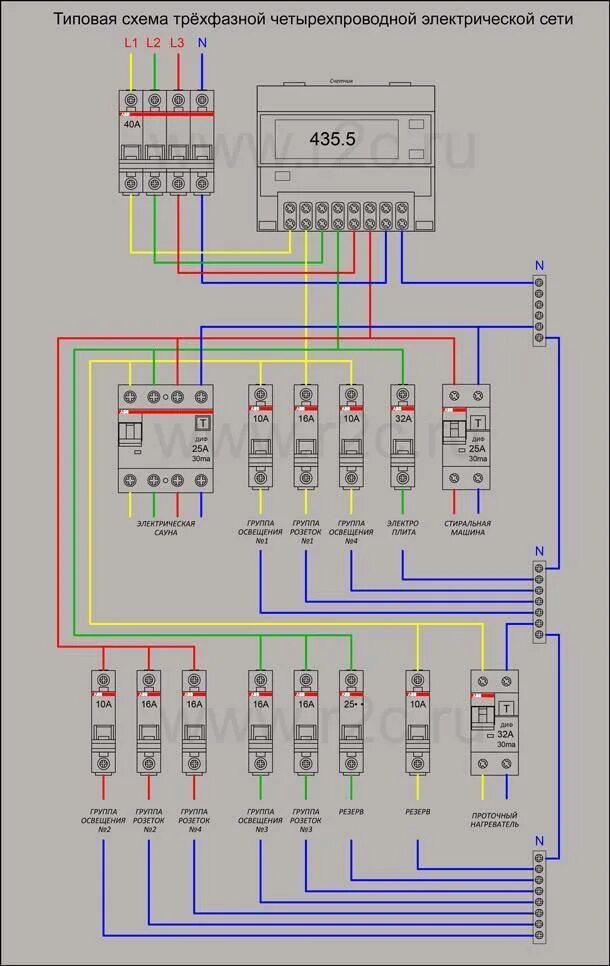
Схема щита дома