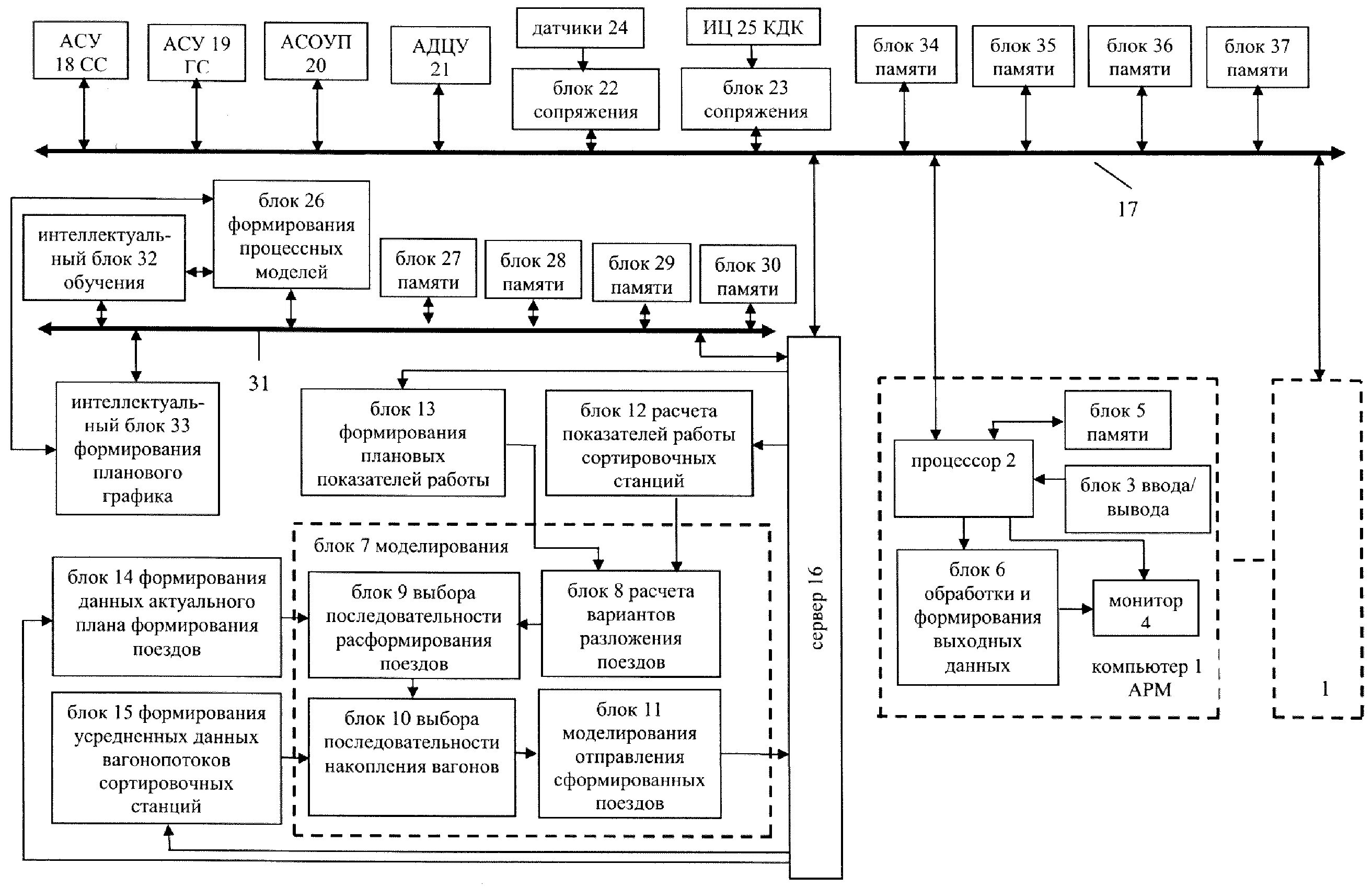
Схема управления работой