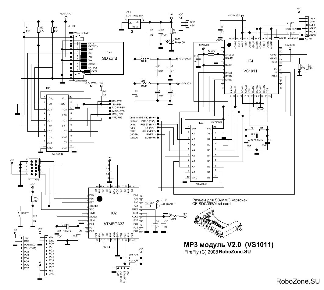
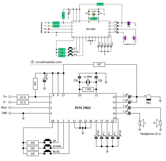
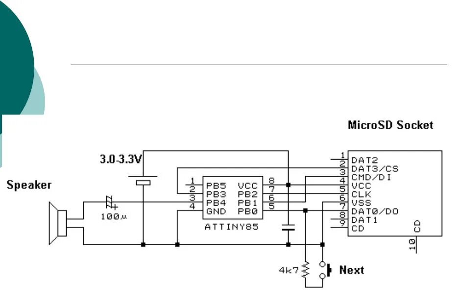
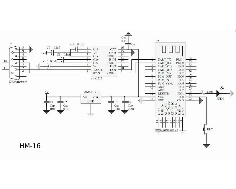
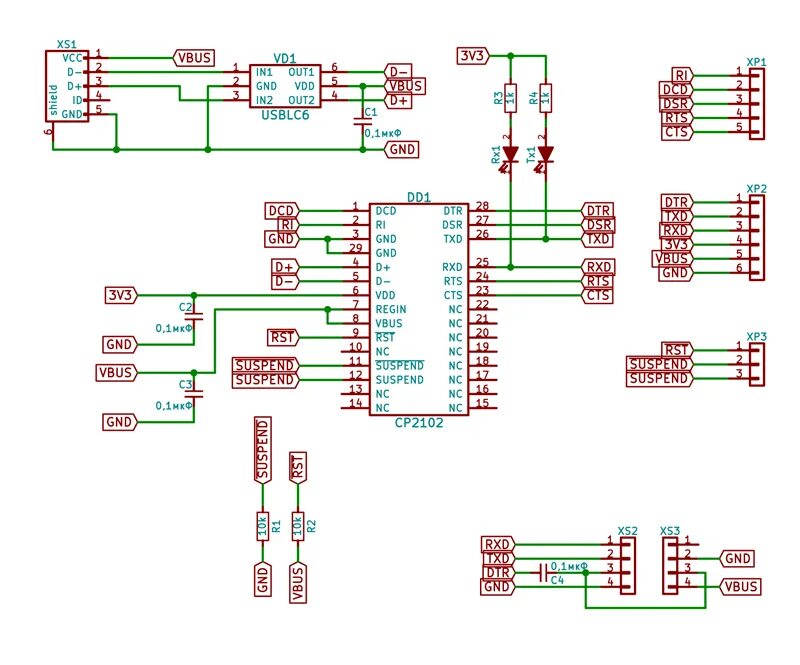
Схема usb модуля