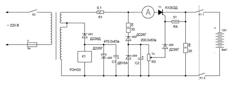
Схема зарядного устройства на тиристоре ку202н самое