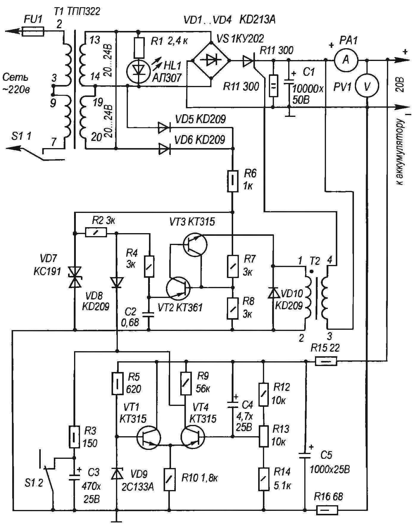
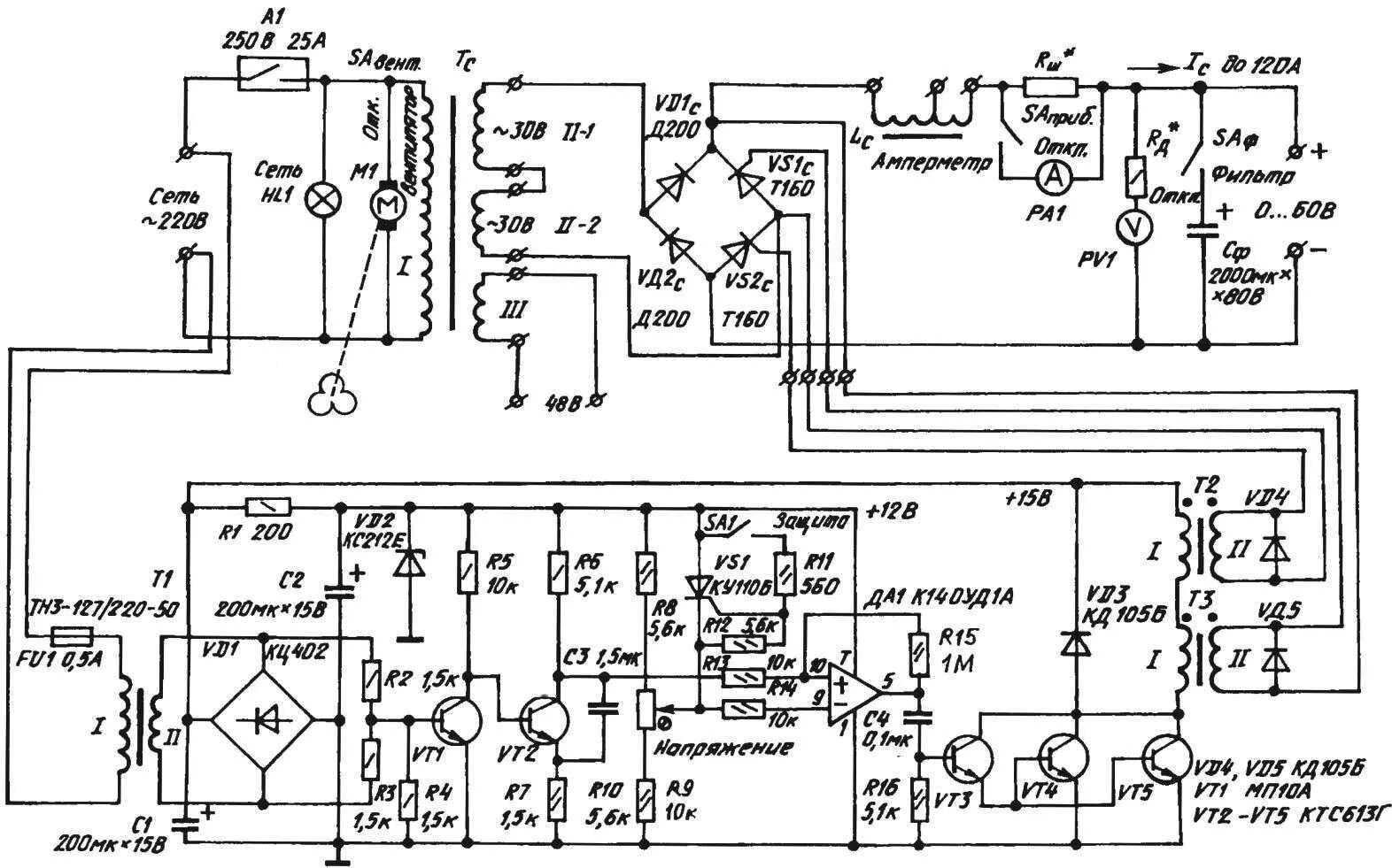
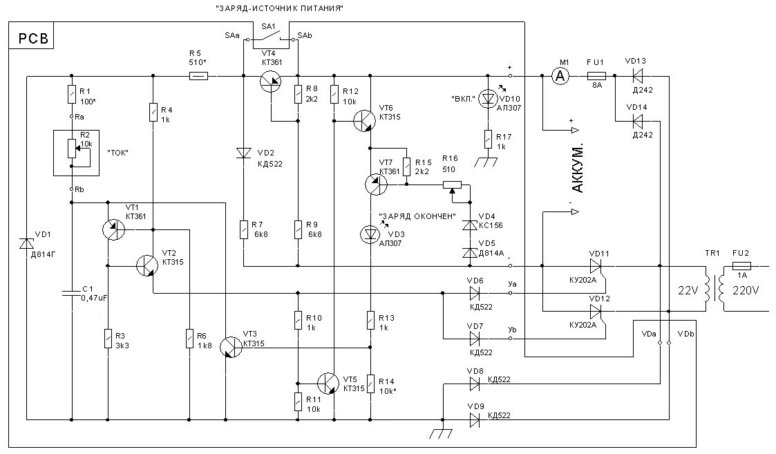
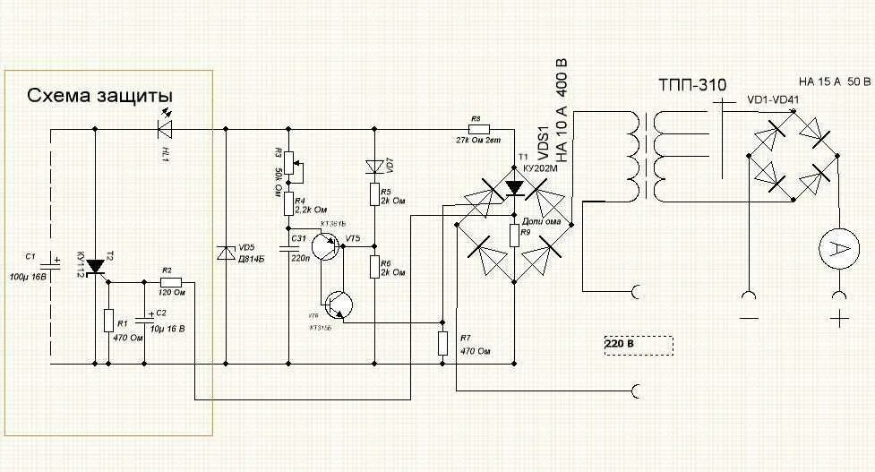
Схема зарядного устройства ресурс