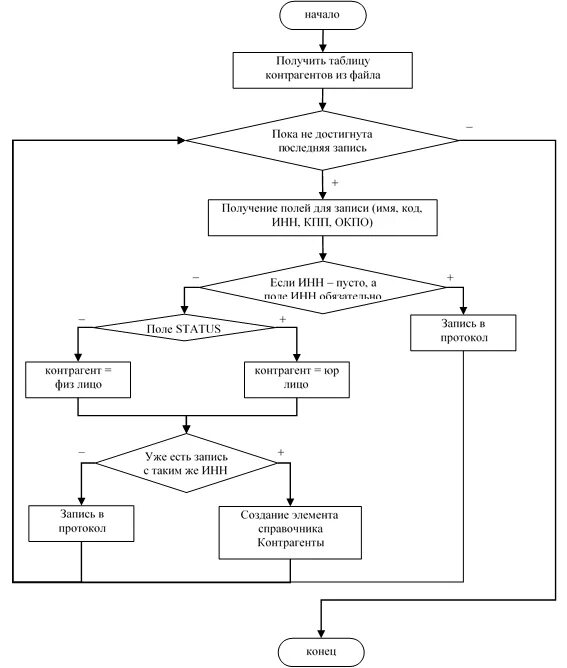
Схемы программы документация