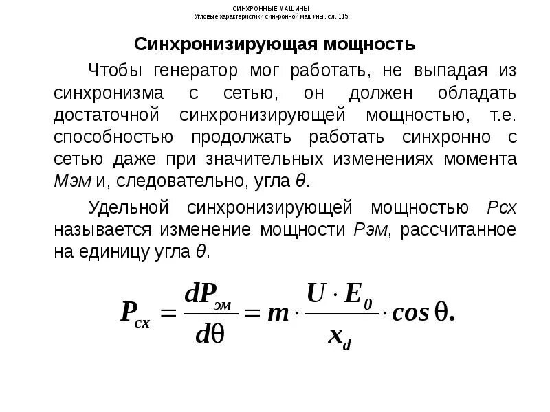
Синхронизмы как работают