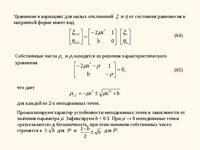
Система в вариациях