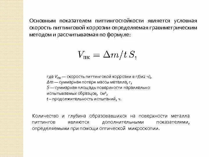
Скорость коррозии формула