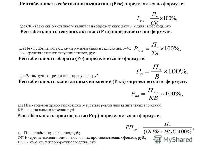
Собственный капитал значение