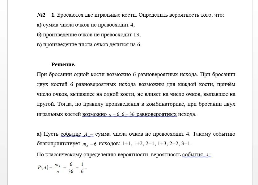
Событие а 3 очков