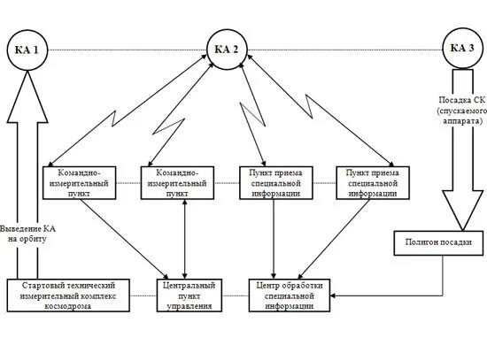
Современная система мо