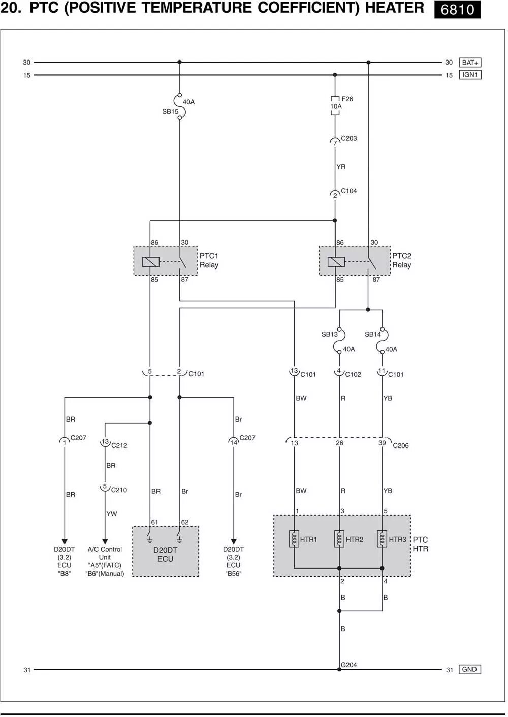
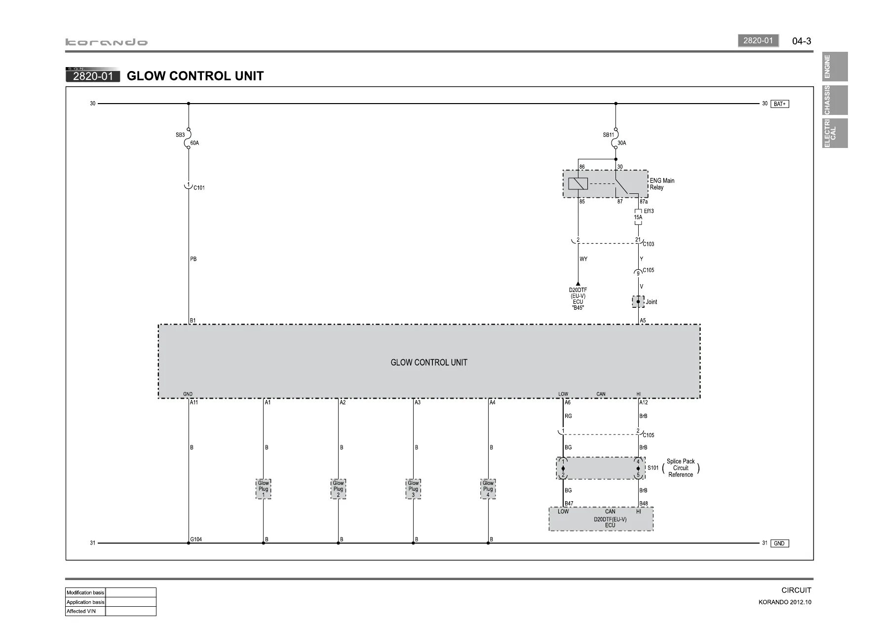
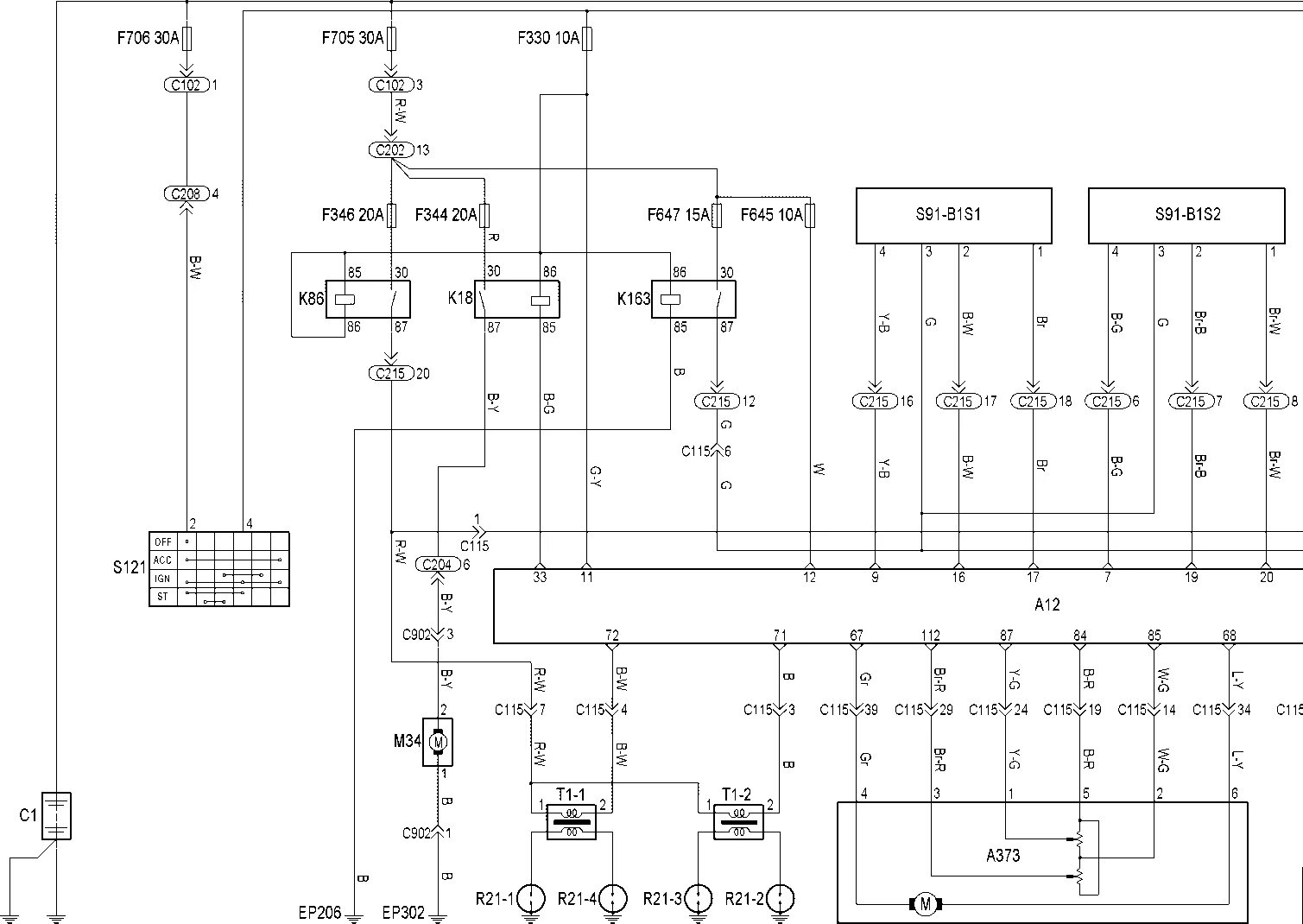
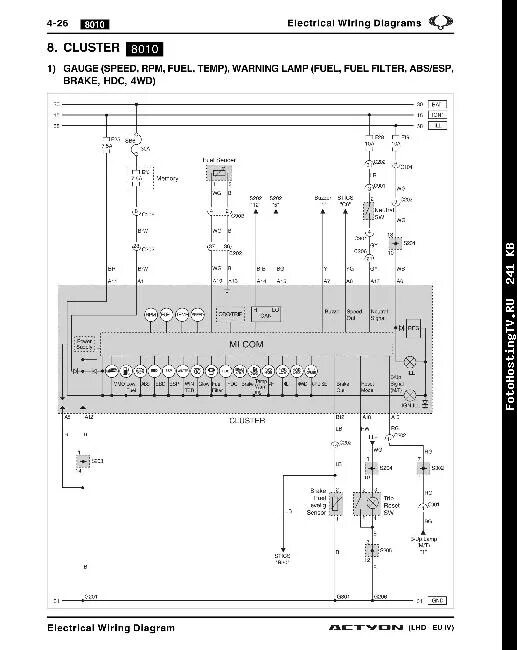
Ssangyong actyon схемы