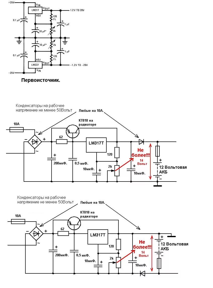
Стабилизаторы напряжения для дома вольт