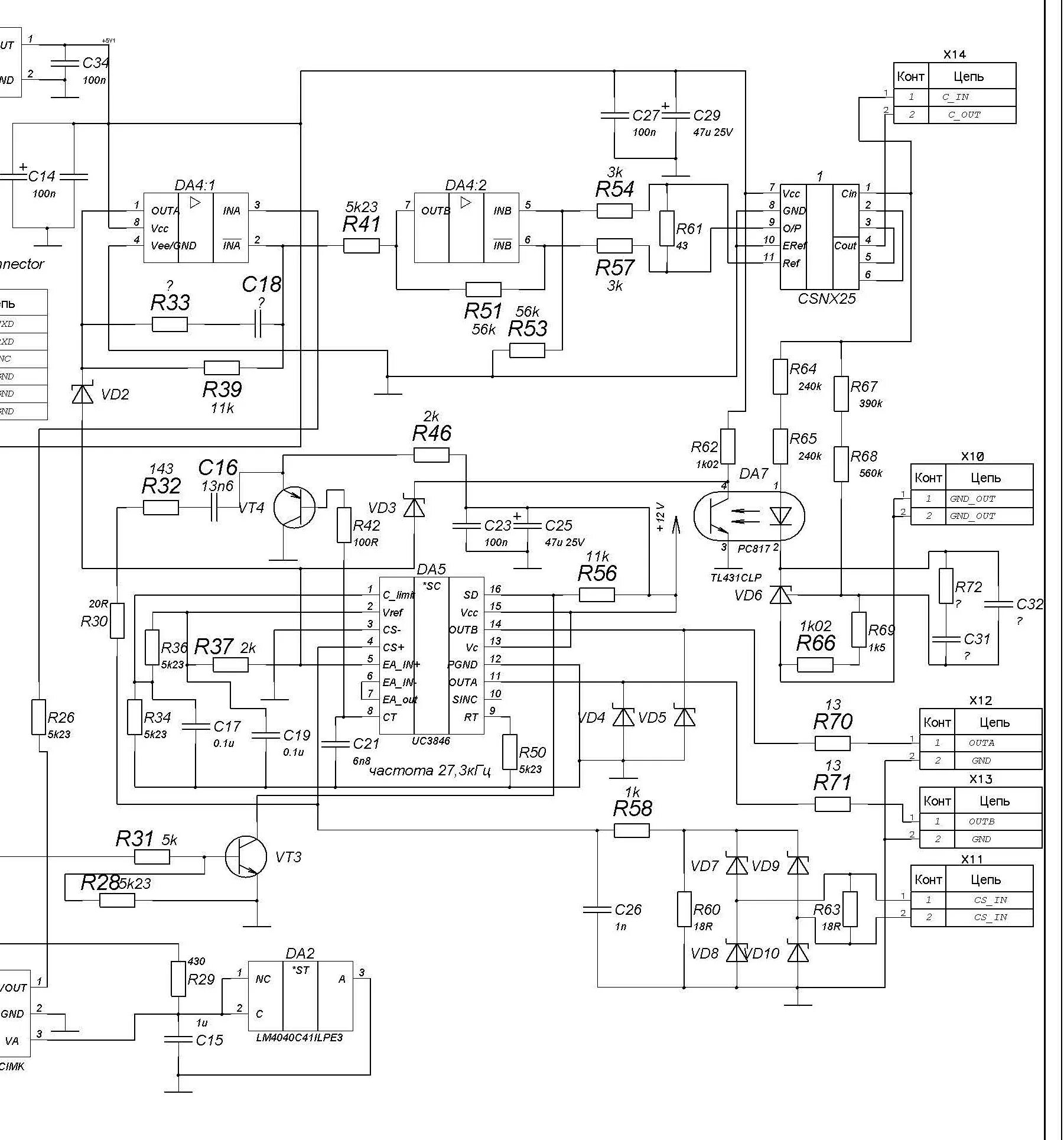
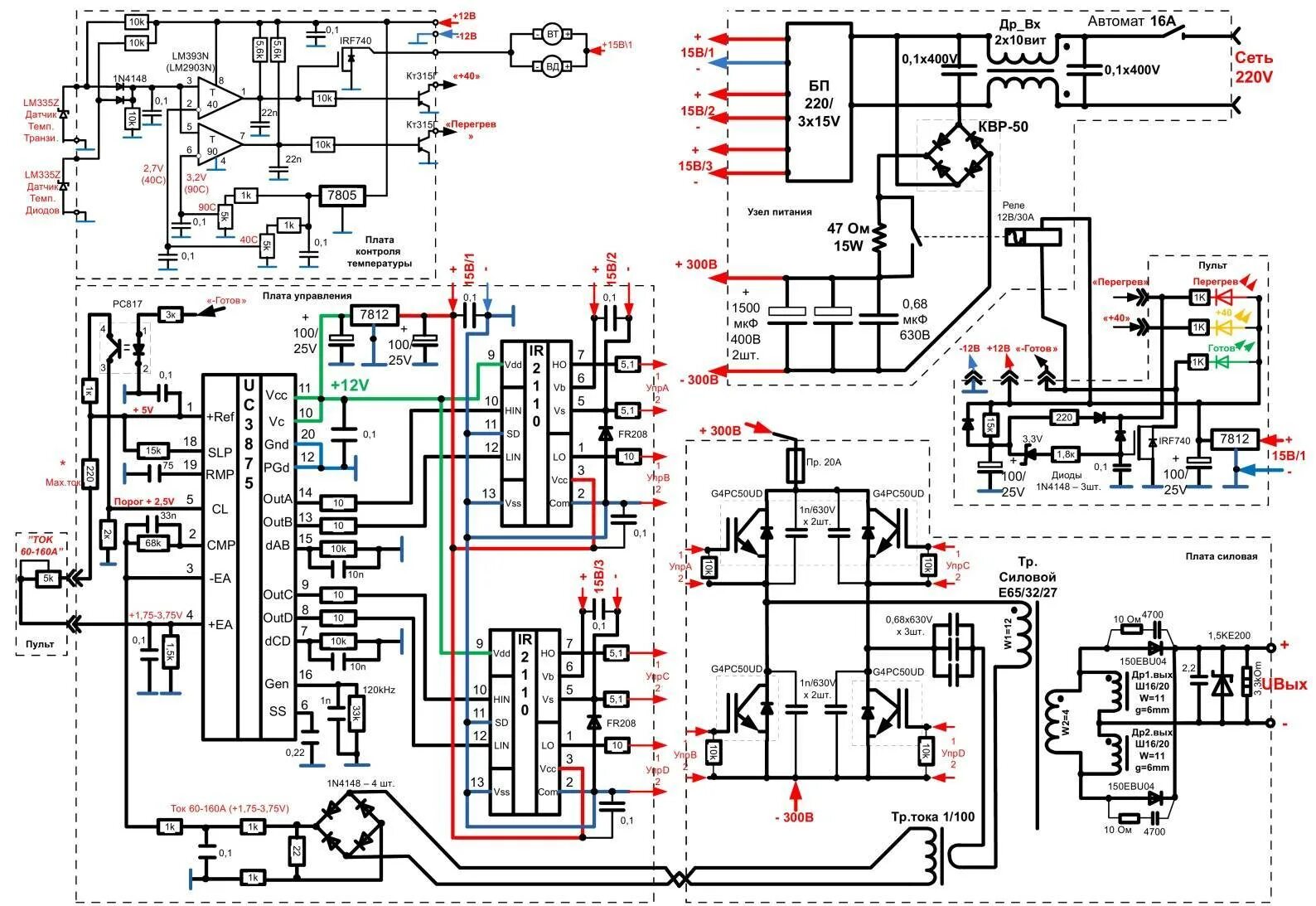
Сварочный инвертор схема платы