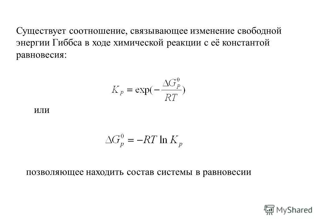
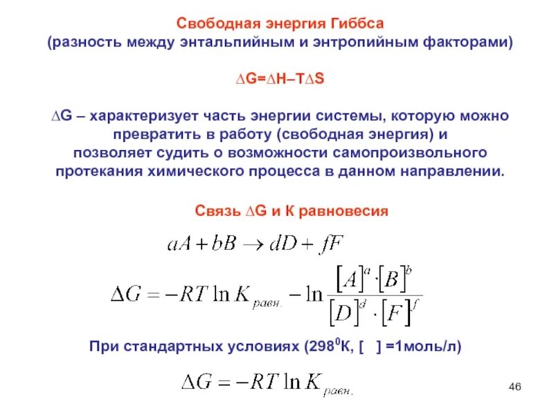
Свободная энергия реакции