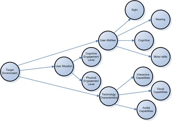
Target environments