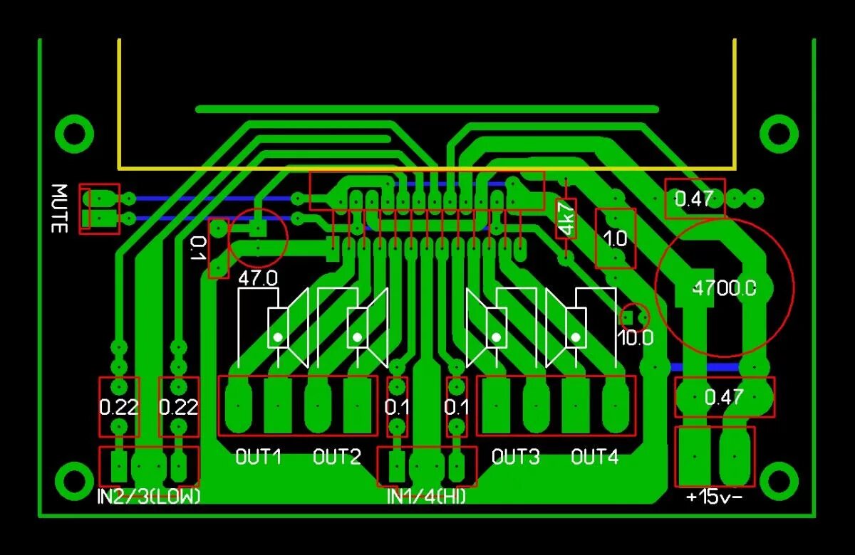
Tda 7560