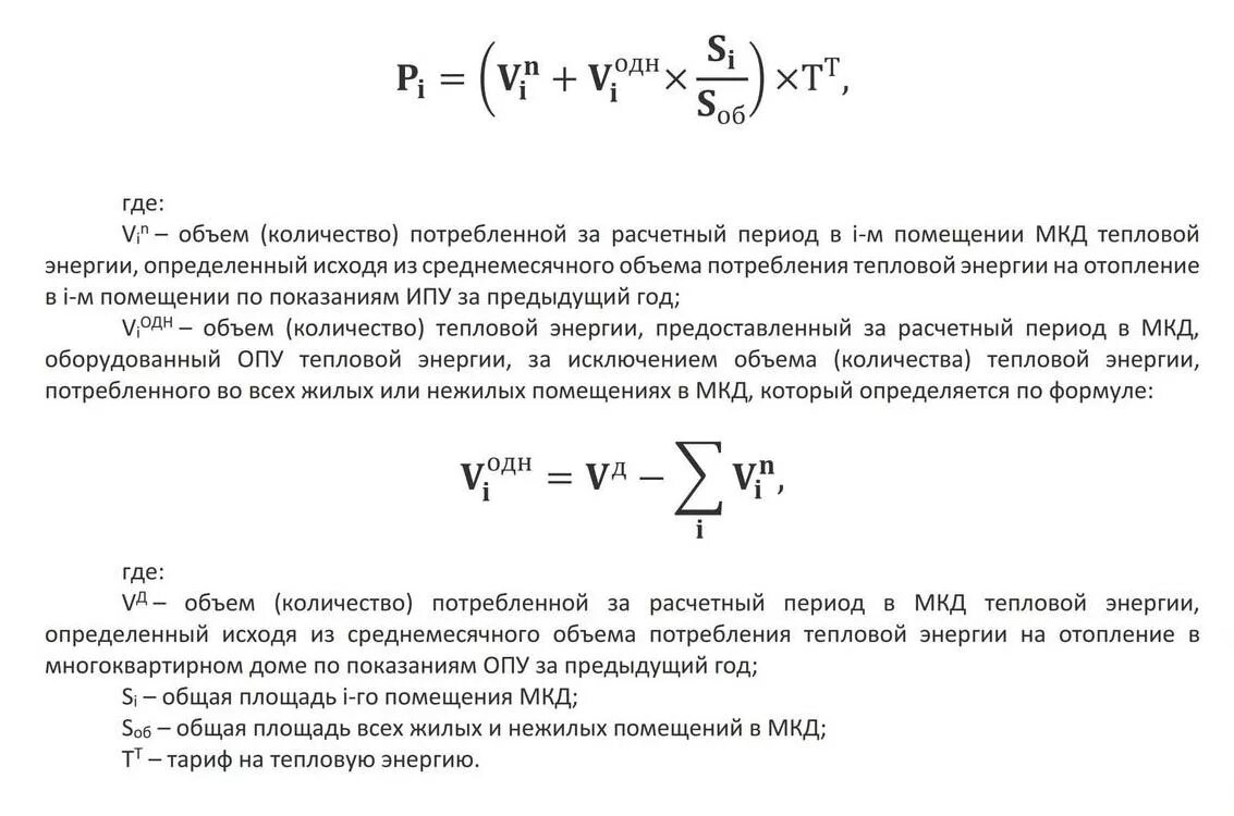
Тепловая энергия в мкд