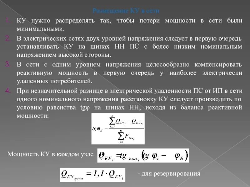
Тип размещения мощностей