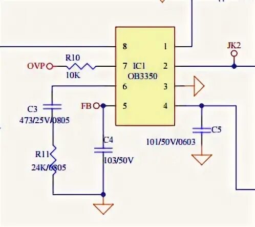
Tp ms338e прошивка