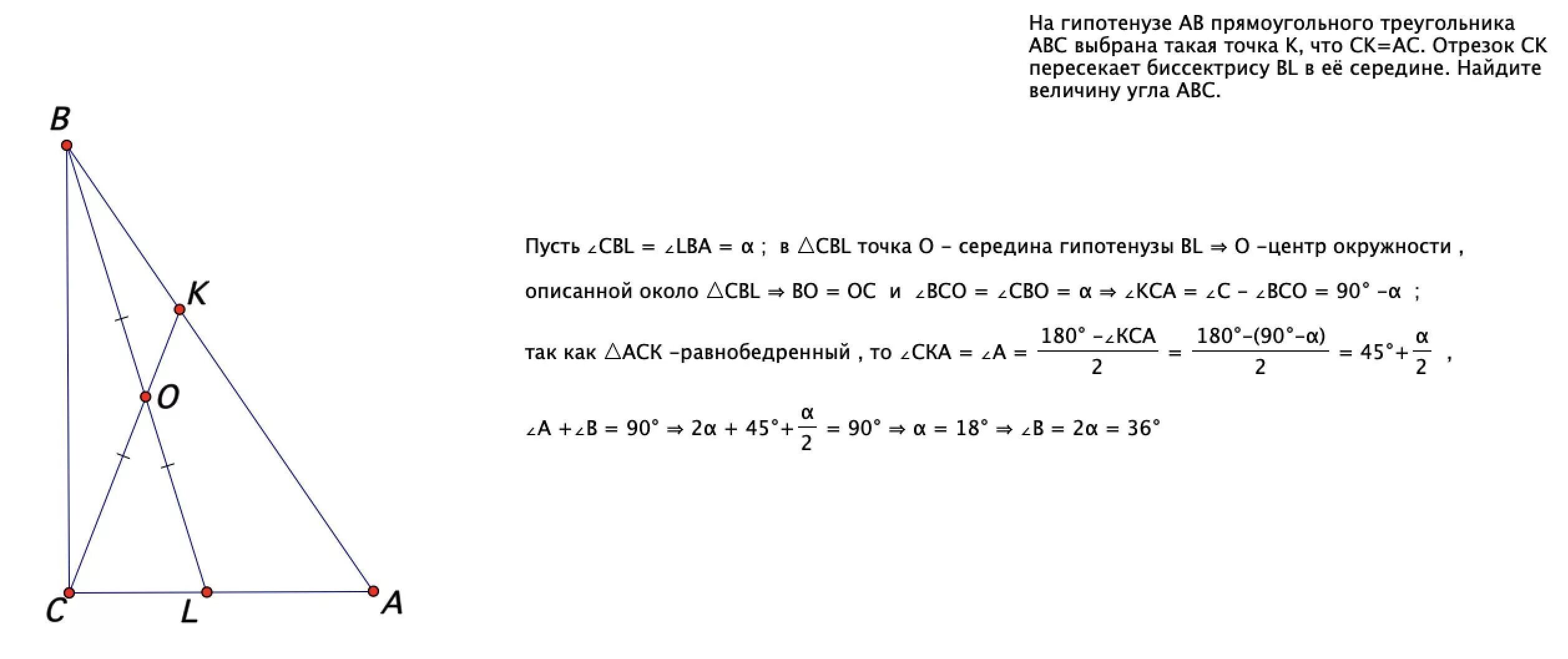
Треугольник авс гипотенузой ав