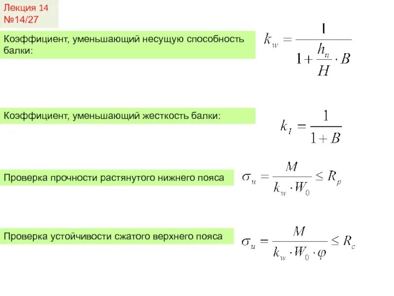
Уменьшить жесткость