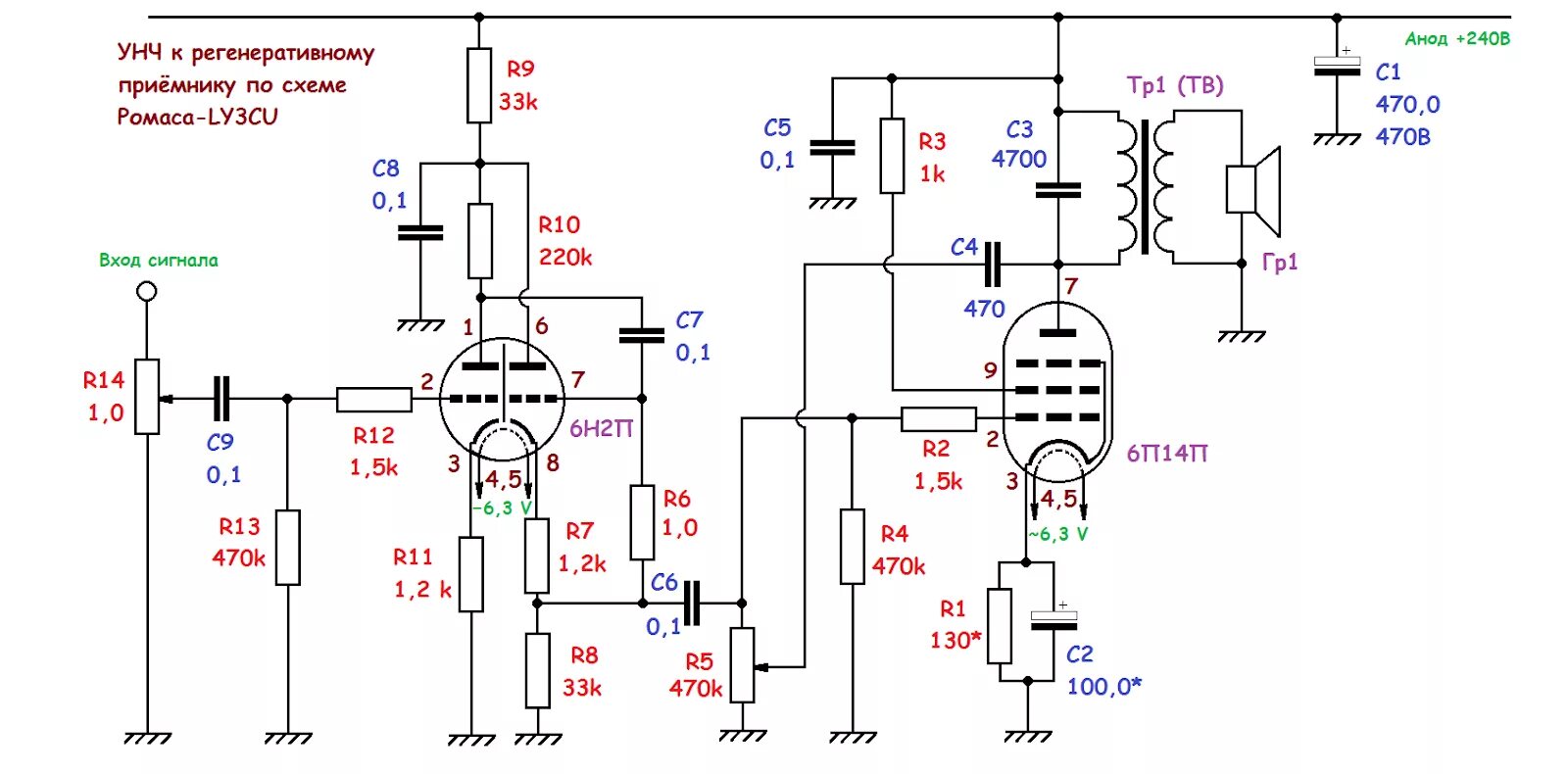
Унч 2