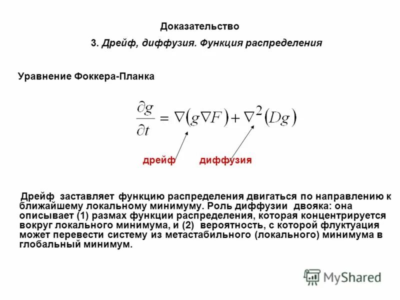
Уравнение распределения