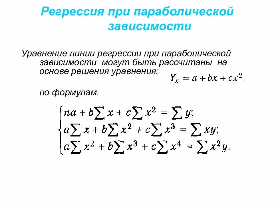
Уравнение регрессии решение