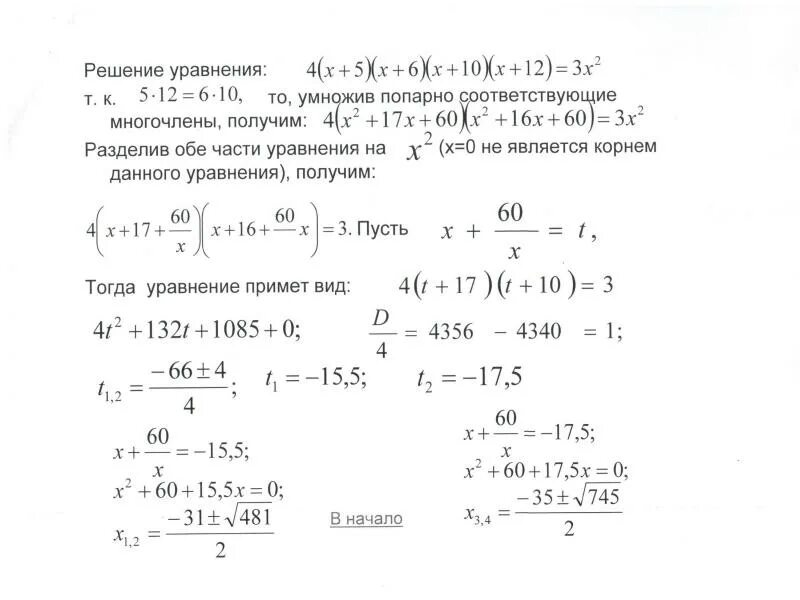
Уравнения высших степеней примеры