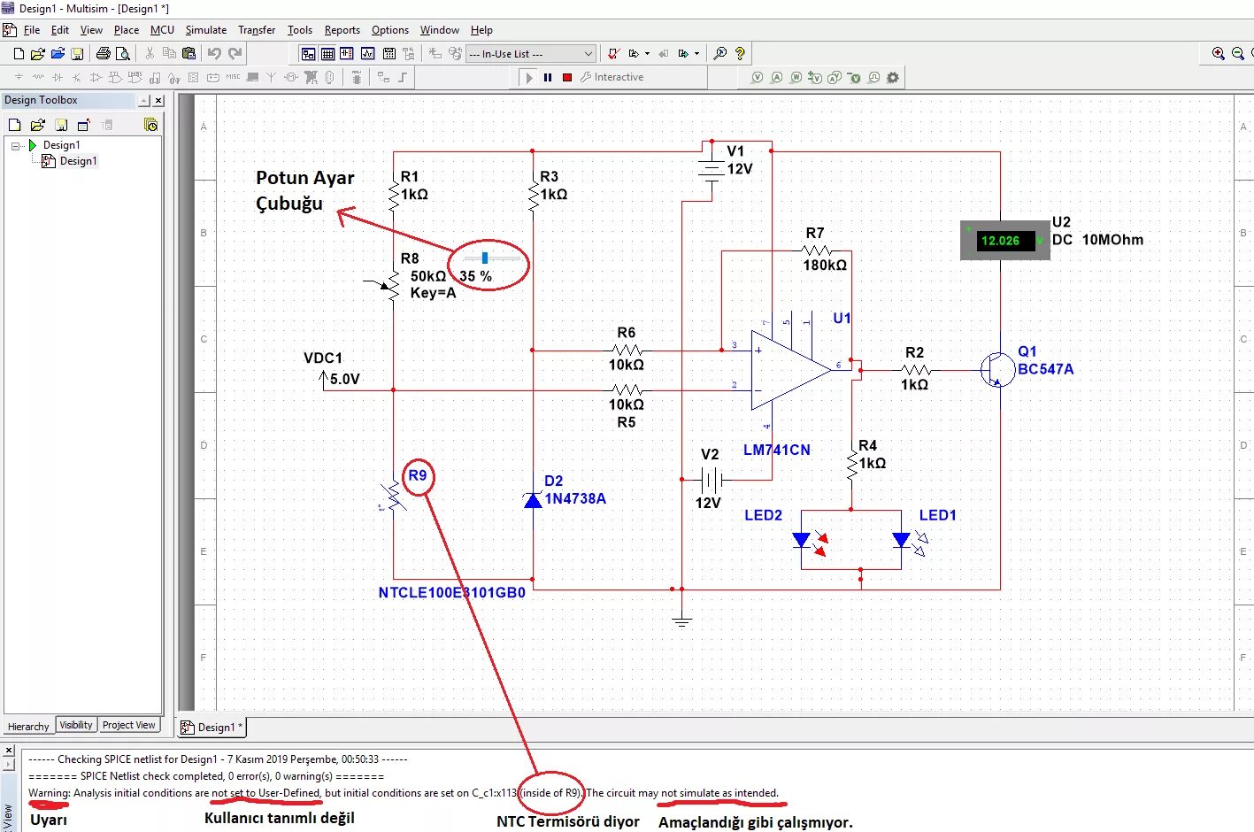
Уровень электронных схем