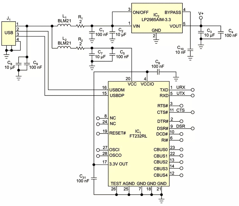
Usb интерфейс передачи данных