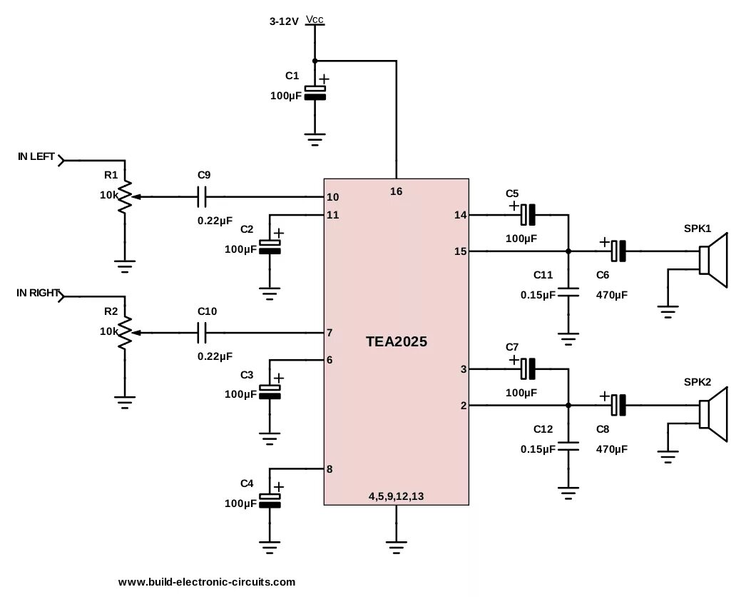
Усилитель для андроид