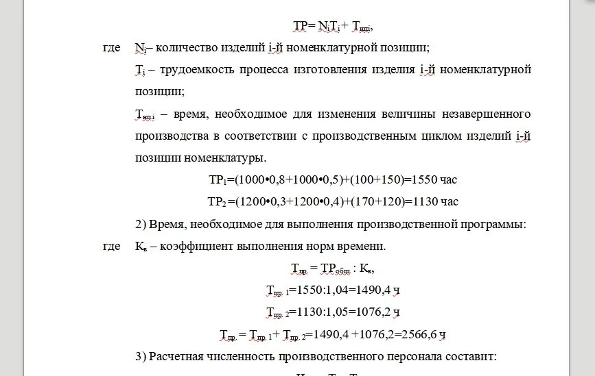
Установленное количество