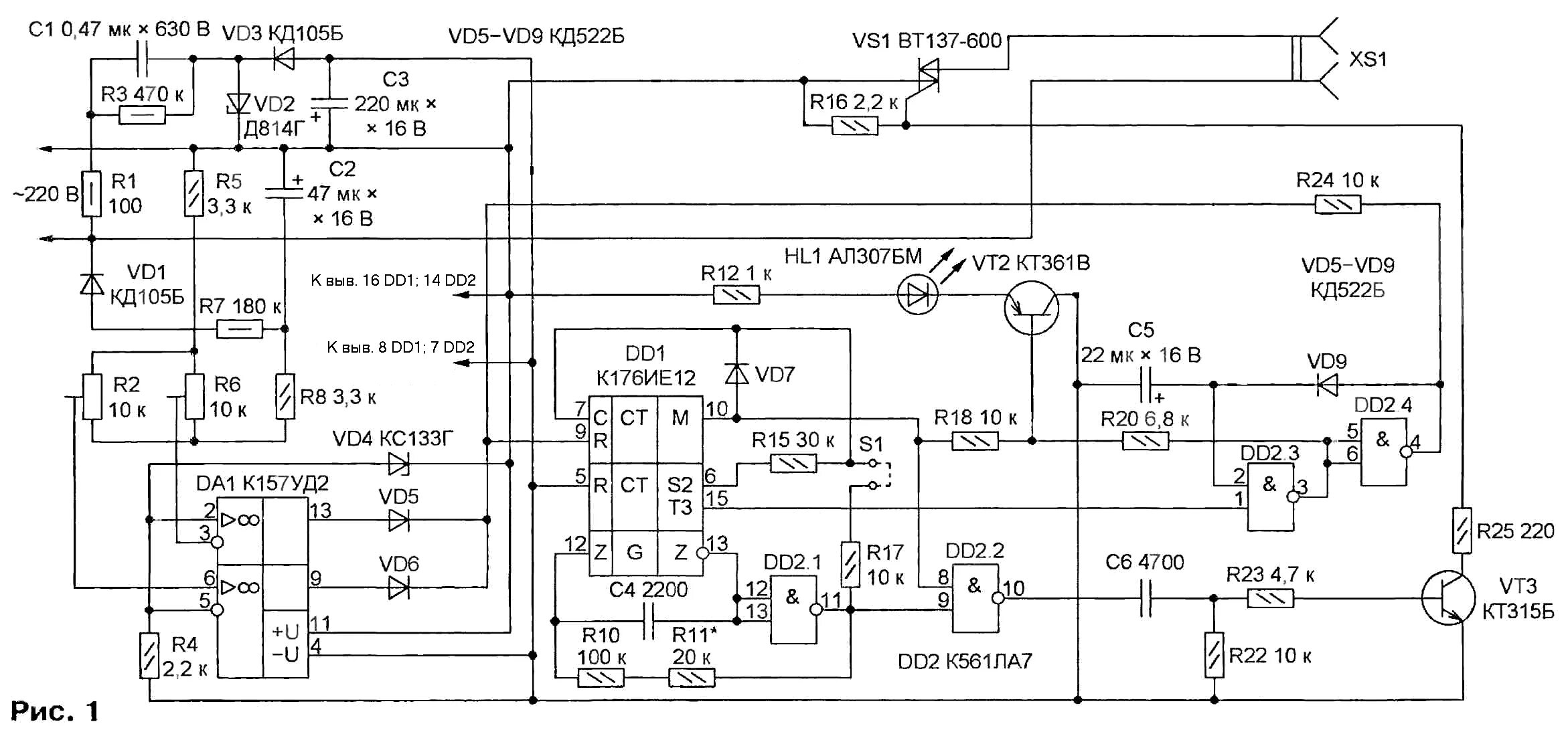
Устройства защиты аппаратуры