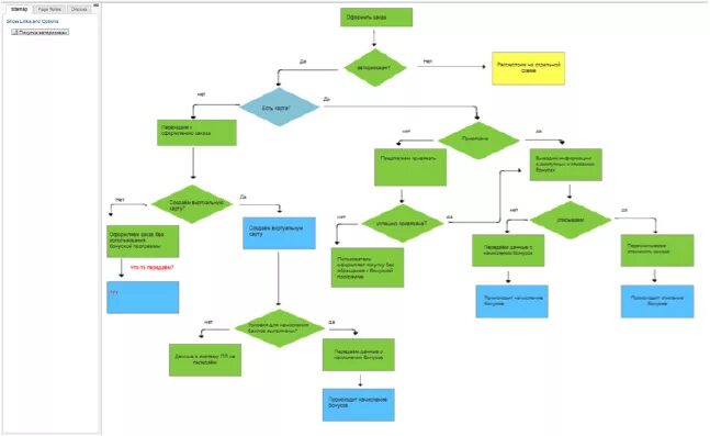
Ux сценарий