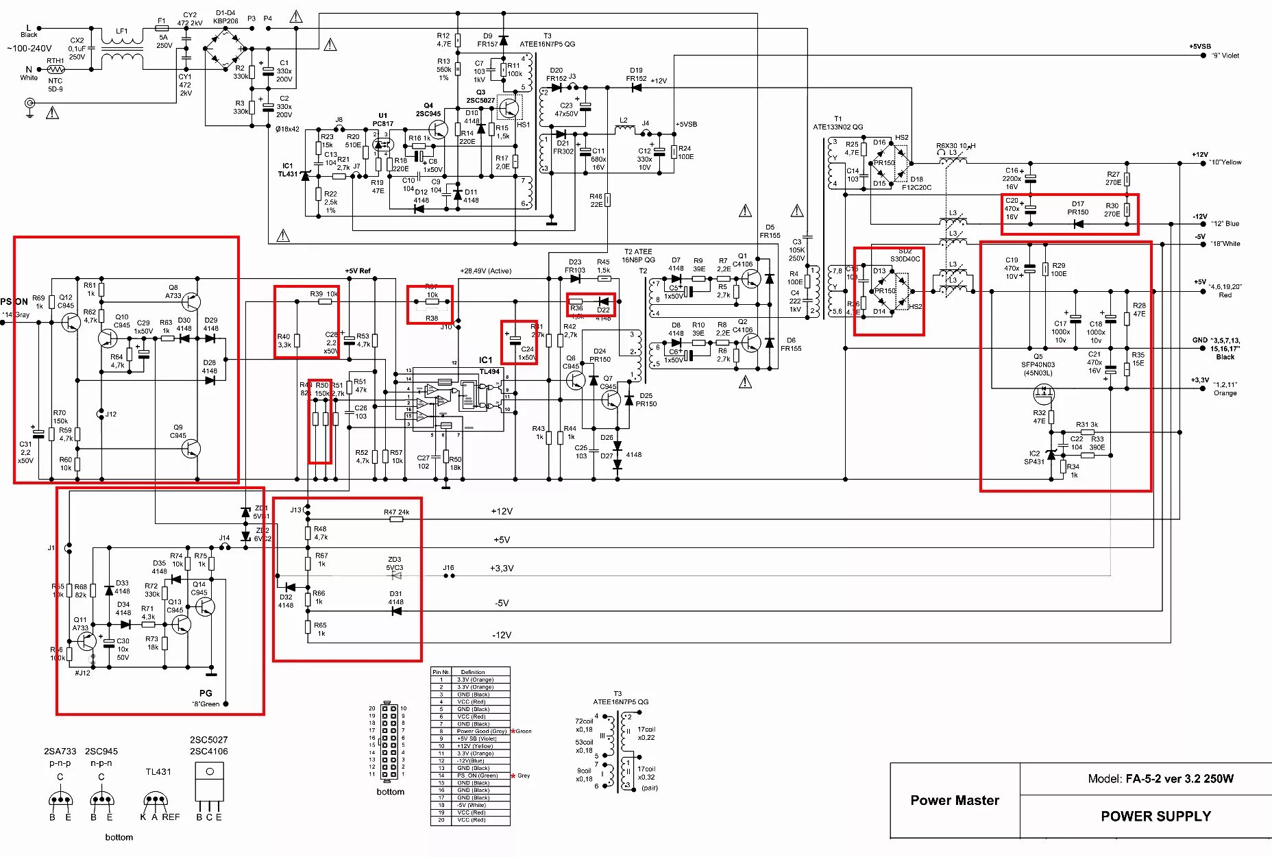
V 2.2 3