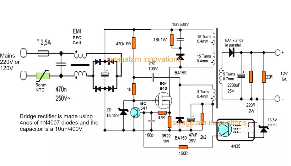
V pfc