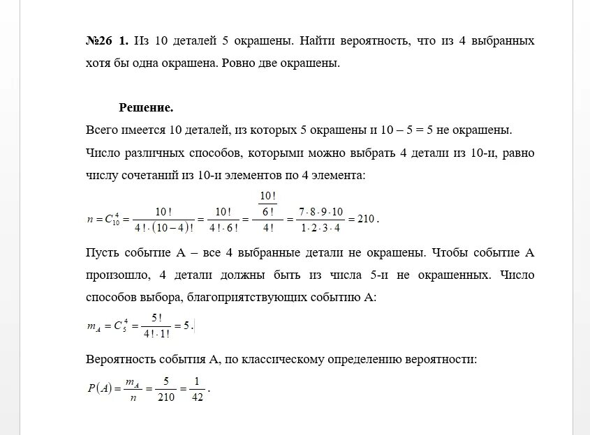
В ящике 10 деталей