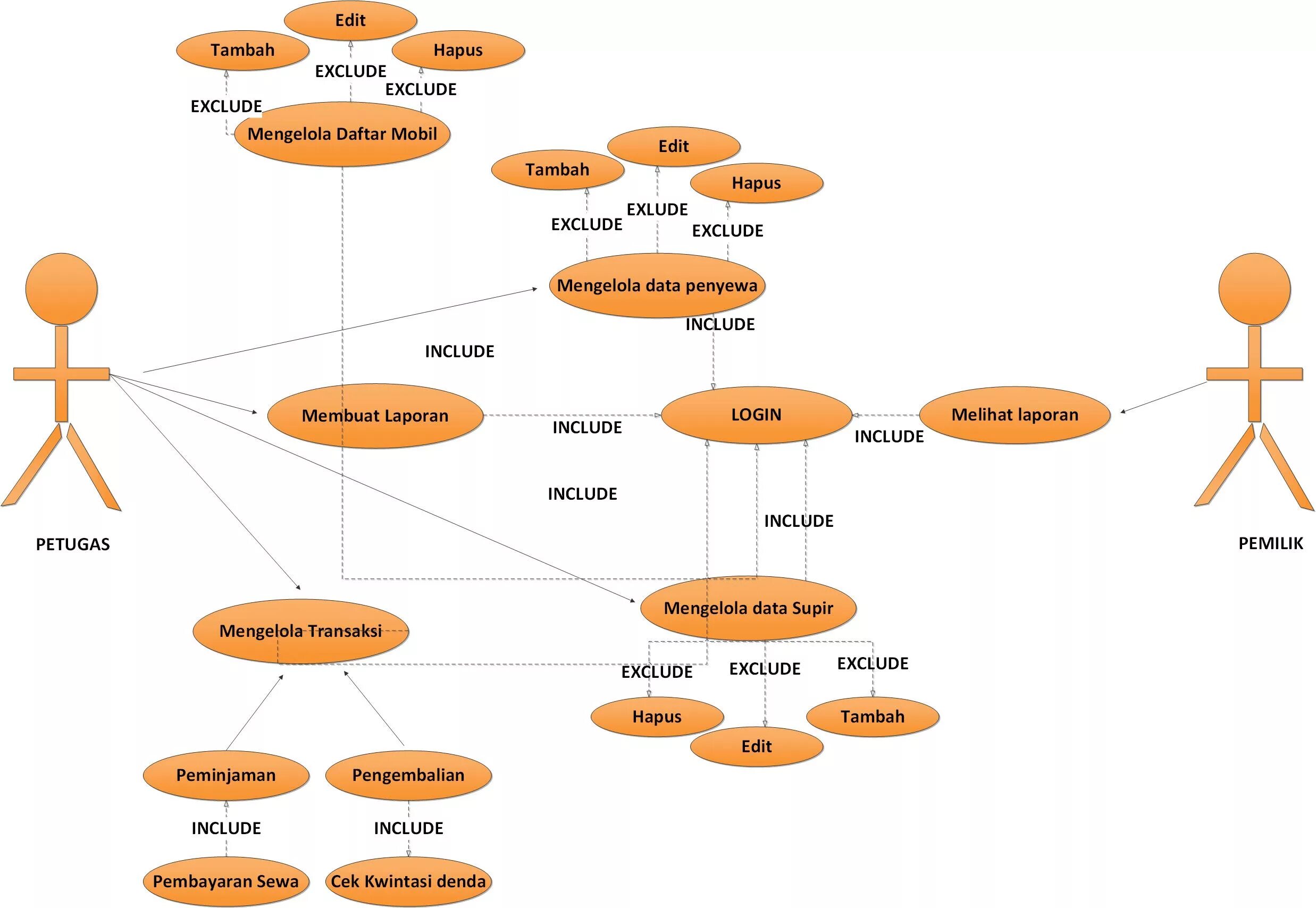
Варианты использования приложения